LEMON Manuals: Even more car manuals for everyone
Home >> Honda >> 2019 >> Passport Elite >> Repair and Diagnosis >> Engine Performance >> Engine Control Systems >> Engine Mechanical / Engine Control System - Service, Testing And Troubleshooting >> Description & Operation >> PGM-FI System Description - Injection Control

PGM-FI System Description - Injection Control

Fuel injection controls include fuel injection amount control, fuel cut control, and fuel pump control. Adaptive PGM-FI (programmed-fuel injection) technology enables accurate fuel controls, which contributes to increasing engine power and decreasing fuel consumption.

Fuel Injection 

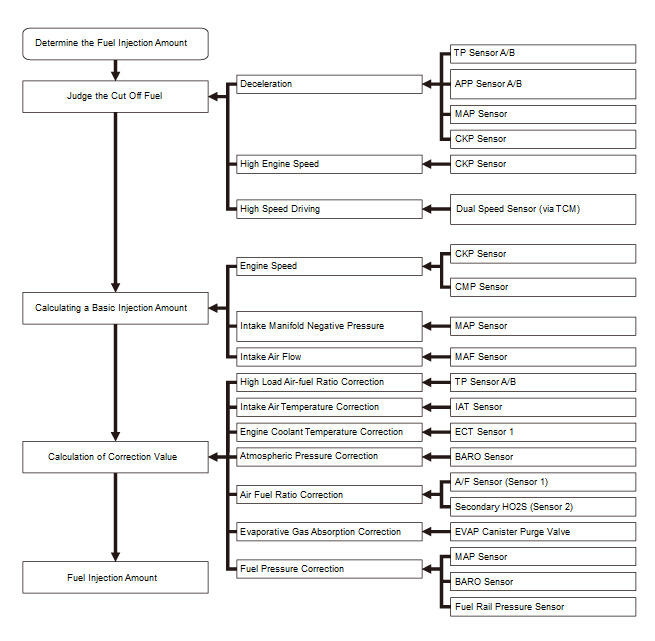
The fuel injection is determined by adding correction values to a basic injection. The powertrain control module (PCM) controls the amount of fuel injection by the length of time the injector is energized.

GHH370105Courtesy of HONDA, U.S.A., INC.

Fuel Injection Timing 

The fuel injection timing is determined by the PCM, which calculates the injection time for each cylinder based on the signals sent from the crankshaft position (CKP) sensor and the camshaft position (CMP) sensor. The PCM then controls the time to energize the injector.

CKP Sensor 

The CKP sensor is attached to the engine block. Each of the 58 teeth on the CKP pulse plate passes over the CKP sensor, which generates a pulse signal that is delivered to the the PCM

CMP Sensor 

The camshaft position (CMP) sensor is attached to the back cover of the front bank. Every time one of the five protrusions of the pulse plate attached to the camshaft passes over CMP sensor, which generates a pulse signal that is delivered to the PCM.

GHH370106Courtesy of HONDA, U.S.A., INC.
GHH370107Courtesy of HONDA, U.S.A., INC.

Fuel Injector 

The fuel injectors are installed on the cylinder head and use multiple nozzles to inject high pressure fuel into the combustion chamber.

Six injection ports promotes a finer fuel spray and improved fuel consumption by reducing fuel adherence to the top surface of the piston, reduction of hydrocarbons (HC) discharge, and higher engine performance.

GHH370108Courtesy of HONDA, U.S.A., INC.

MAF Sensor/IAT Sensor 

The MAF sensor/IAT sensor is located in the intake air passage and contains a hot wire sensor, a cold wire sensor and a thermistor. The resistance of the hot wire sensor, the cold wire sensor, and the thermistor changes due to intake air temperature and air flow. The control circuit in the MAF sensor controls the current to keep the hot wire at a set temperature. The current is converted to voltage in the control circuit, then outputted to the PCM.

GHH370109Courtesy of HONDA, U.S.A., INC.