PGM-FI System Description
For locations of each component on vehicle, refer to Component Location Index
Components
| A | FRONT A/F SENSOR (BANK 2, SENSOR1) | P | FUEL TANK | ||
| B | REAR A/F SENSOR (BANK 1, SENSOR 1) | Q | AIR CLEANER | ||
| C | FRONT SECONDARY HO2S (BANK 2, SENSOR 2) | R | INTAKE AIR RESONATOR | ||
| D | REAR SECONDARY HO2S (BANK 1, SENSOR 2) | S | EGR VALVE AND EGR VALVE POSITION SENSOR | ||
| E | MAP SENSOR | T | PCV VALVE | ||
| F | ECT SENSOR 1 | U | FRONT WU-TWC (BANK 2) | ||
| G | MAF SENSOR/IAT SENSOR | V | REAR WU-TWC (BANK 1) | ||
| H | KNOCK SENSOR 2 (BANK 2) | W | UNDER-FLOOR TWC | ||
| I | KNOCK SENSOR 1 (BANK 1) | X | EVAP CANISTER PURGE VALVE | ||
| J | THROTTLE BODY | Y | FTP SENSOR | ||
| K | FUEL INJECTOR | Z | EVAP CANISTER | ||
| L | FUEL RAIL PRESSURE SENSOR | AA | EVAP CANISTER VENT SHUT VALVE | ||
| M | FUEL PRESSURE REGULATOR | AB | FUEL TANK VAPOR CONTROL VALVE | ||
| N | FUEL FILTER | AC | HIGH PRESSURE FUEL PUMP | ||
| O | FUEL PUMP | AD | MIS-FUEL INHIBIT DEVICE |
Electronic Control
The powertrain control module (PCM) consists of a CPU memory (storage unit) and inputs/outputs that control the fuel injection, injection timing, idling and electronic throttle control system (ETCS).
Fail-Safe Function
When a malfunction occurs in the signal from a sensor or from another control unit, the PCM ignores that signal and substitutes a pre-programmed value that allows the engine to continue running. This causes a Confirmed DTC to be stored and the MIL to come on.
Updated Function
The PCM has a rewritable ROM. The ROM can acquire the latest software version using the MVCI.
Self Shut Down (SSD) Mode
After the engine start/stop button is pressed to select the OFF mode, the PCM stays on for up to an hour. If a PCM connector is disconnected during this time, the PCM may be damaged. To cancel this mode, disconnect the negative cable from the battery or jump the SCS line with the HDS after the engine start/stop button is pressed to select the OFF mode.
Two Drive Cycle Detection Method
The DTCs are detected with the one or two driving cycle method in the PCM. Specific DTCs which are considered as a not intermittent failure apply the two driving cycle method.When a malfunction occurs in the signal from a sensor or from another control unit in the first drive cycle, the PCM stores a pending DTC. The MIL does not come on at this time. If the failure continues in the second drive cycle, the PCM stores a confirmed DTC and turns on the MIL.
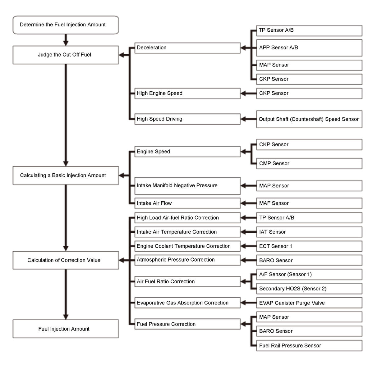
Injection Control
Fuel injection controls include fuel injection amount control, fuel cut control, and fuel pump control. Adaptive PGM-FI (programmed-fuel injection) technology enables accurate fuel controls, which contributes to increasing engine power and decreasing fuel consumption.
For locations of each component on vehicle, refer to Component Location Index
Fuel Injection
The fuel injection is determined by adding correction values to a basic injection control. The powertrain control module (PCM) controls the amount of fuel injection by the length of time the injector is energized.
Fuel Injection Timing
The fuel injection timing is determined by the PCM, which calculates the injection time for each cylinder based on the signals sent from the crankshaft position (CKP) sensor and the camshaft position (CMP) sensor. The PCM then controls the time to energize the injector.
Fuel Injector
The fuel injectors are installed on the cylinder head and use multiple nozzles to inject high pressure fuel into the combustion chamber.
Six injection ports promotes a finer fuel spray and improved fuel consumption by reducing fuel adherence to the top surface of the piston, reduction of hydrocarbons (HC) discharge, and higher engine performance.
A/F Sensor/HO2S Feedback Air/Fuel Ratio Control
Air fuel ratio control is part of fuel injection control and is comprised of the following functions:
- Calculating basic injection amount from intake air flow amount and engine speed
- Calculating air fuel ratio correction value from the oxygen density in the exhaust gas and use the calculated values to adjust the injection amount
Air fuel ratio control stops feedback under the following conditions in order to maintain operational performance and catalytic protection.
- When starting the engine or during fuel increase after the engine is started
- While the engine coolant is cold
- During fuel increase under high load
- During fuel increase at high engine speed
- During fuel cut-off at deceleration
For locations of each component on vehicle, refer to Component Location Index
Ignition Timing Control
The powertrain control module (PCM) contains programming for basic ignition timing at various engine speeds and manifold absolute pressures. It also adjusts the ignition timing according to engine coolant temperature and intake air temperature.
For locations of each component on vehicle, refer to Component Location Index
Fuel Cut-off Control
Fuel Cut-off Control
After warming up, during deceleration with the throttle valve slightly opened from the fully closed position, the powertrain control module (PCM) stops the fuel injection when the engine speed is over the specified value to improve fuel efficiency.
Fuel Cut-off Control
To protect the engine from damage, the PCM stops the fuel injection when the engine speed is in the limited area (red zone). While the vehicle is driven and while at a stop. Fuel cut engine speed is lower when stopped compared to when driven.
| When the vehicle is being driven | When the vehicle is stopped | |
|---|---|---|
| Fuel cut-off at high engine speed | 6, 900 rpm | 2017-19: 5, 000 rpm 2020-21: 5, 900 rpm |
*: The fuel cut engine speed may change according to other system requirements.
Fuel Cut-off Control
PCM stops fuel injection when the vehicle speed is at or over than the listed in the following chart.
| High speed driving | |
|---|---|
| Fuel cut-off at high speed driving | 112 mph (180 km/h) and over |