LEMON Manuals: Even more car manuals for everyone
Home >> Honda >> 2017 >> HR-V EX, AWD >> Repair and Diagnosis >> Engine Performance >> System >> Engine Control System - Advanced Diagnostics (2 Of 2) >> Advanced Diagnostics >> DTC P16F2 (2016)

DTC P16F2 (2016)

DTC P16F2:  Powertrain Control Module (PCM) Internal Circuit Malfunction (Starter Control Circuit Malfunction)

General Description 

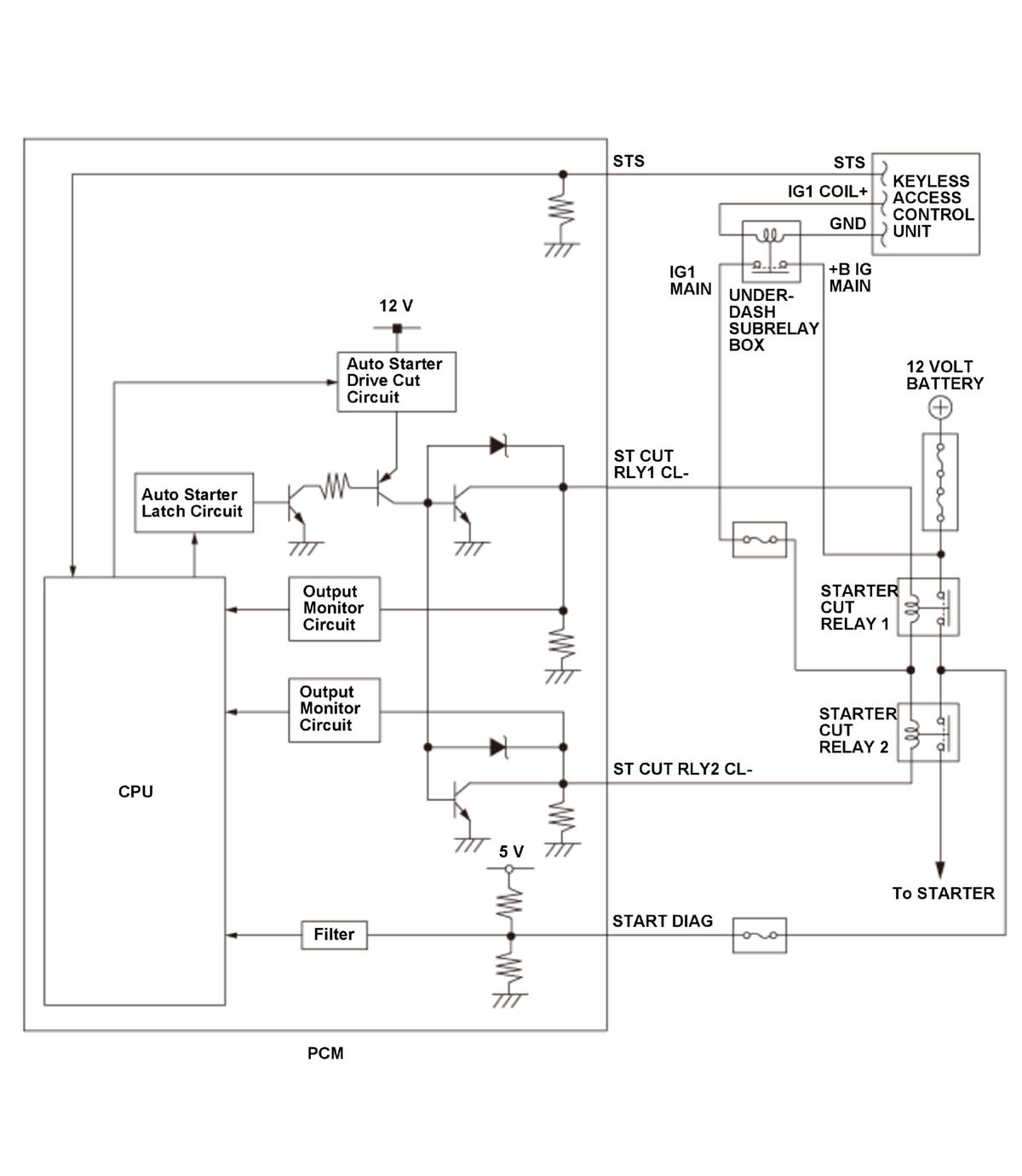
GHH434240Courtesy of HONDA, U.S.A., INC.

The starter control system prevents the starter from accidentally activating when the shift lever position is not in the P or N position (CVT) or the clutch pedal is released (M/T), or when the engine is running. If the vehicle is turned mistakenly while the shift lever position is not in P or N position (CVT) or the clutch pedal is released (M/T) or while the engine is running, the powertrain control module (PCM) will stop power to the starter cut relays. In this system, two starter cut relays are connected in series (starter cut relay 1, starter cut relay 2) to prevent the starter from running continuously due to a starter cut relay malfunction. To activate the starter, the auto starter latch circuit and the auto starter drive cut circuit which are in the PCM are switched ON to apply power to the starter cut relays. When the auto starter latch circuit ON malfunction is detected, the auto starter drive cut circuit shuts down output to the auto starter latch circuit to prevent the starter from continuing to run. For detecting the ON malfunction of auto starter latch circuit, the auto starter drive cut circuit is switched ON for a while after the engine is started (CVT in P or N, M/T when the clutch pedal is pressed to the floor), and the auto starter latch circuit is commanded to OFF (starter will not run if the circuit is normal). If both the ST CUT RLY1 CL- return signal and the ST CUT RLY2 CL- return signal are LOW during the detection, the PCM detects an ON malfunction of the auto starter latch circuit and stores a DTC.

Monitor Execution, Sequence, Duration, DTC Type 

Execution Continuous
Sequence None
Duration 100 milliseconds or more
DTC Type One drive cycle, MIL on

Enable Conditions 

Condition  
State of the engine Running
Shift lever position* 1 P, N
Clutch pedal* 2 Pressed

*1: CVT model

*2: M/T model

Malfunction Threshold 

The ST CUT RLY1 CL- return signal and the ST CUT RLY2 CL- return signal are LOW for at least 100 milliseconds.

Possible Cause 

NOTE:  The causes shown may not be a complete list of all potential problems, and it is possible that there may be other causes.

Diagnosis Details 

Conditions for setting the DTC 

When a malfunction is detected, the MIL comes on and a Pending DTC, a Confirmed DTC, and the freeze data are stored in the PCM memory.

Conditions for clearing the DTC 

The MIL is cleared if the malfunction does not return in three consecutive trips in which the diagnostic runs. The MIL, the Pending DTC, the Confirmed DTC, and the freeze data can be cleared with the scan tool Clear command.