LEMON Manuals: Even more car manuals for everyone
Home >> Honda >> 2014 >> Accord Plug-In >> Repair and Diagnosis >> Engine Performance >> Engine Control Systems >> Engine Control System & Engine Mechanical - Service, Testing & Troubleshooting (Hybrid) >> Description >> VTEC/VTC System Description - Control

VTEC/VTC System Description - Control

VTEC Control 

Based on the engine speed signal, vehicle speed signal, engine load signal, throttle position signal, and engine coolant temperature signal sent from various sensors, the PCM determines the ON/OFF of the rocker arm oil control solenoid.

GHH259430Courtesy of HONDA, U.S.A., INC.

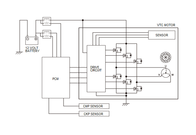
VTC Control 

The electric VTC system diagram is as follows.

The motor is controlled through the command from the PCM. The PCM advances or retards the valve timing based on the data from various sensors, and performs feedback-control based on the data from the CMP sensor.

GHH259431Courtesy of HONDA, U.S.A., INC.