LEMON Manuals: Even more car manuals for everyone
Home >> Honda >> 2014 >> Accord Plug-In >> Repair and Diagnosis (Single Page) >> Engine Performance >> System >> Engine Control System - Advanced Diagnostics (P0010-P0756) (Hybrid) >> DTC Advanced Diagnostics >> DTC P0011: Variable Valve Timing Control (VTC) System Malfunction

DTC P0011: Variable Valve Timing Control (VTC) System Malfunction

General Description 

GHH257560Courtesy of HONDA, U.S.A., INC.

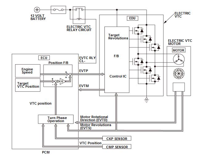
The variable valve timing control (VTC) system controls the phase of the intake camshaft. It uses motor to operate the VTC actuator so the valve timing is optimized depending on driving conditions. The powertrain control module (PCM) monitors the phase control command and the actual timing of the camshaft by using camshaft position (CMP) sensor A. If the phase difference between them is excessive for a certain time period, the PCM detects a malfunction and stores a DTC.

Monitor Execution, Sequence, Duration, DTC Type, OBD Status 

Execution Continuous
Sequence None
Duration 15 seconds or more
DTC Type Two drive cycles, MIL on
OBD Status PASSED/FAILED/NOT COMPLETED (STILL TESTING)

Enable Conditions 

Condition Minimum Maximum
Engine coolant temperature

[ECT SENSOR 1]

- 232 °F (111 °C)
12 volt battery voltage [BATTERY] 10.5 V -

[ ]: HDS Parameter

Condition Minimum Maximum
VTC operating voltage 6 V -

[ ]: HDS Parameter

Malfunction Threshold 

The timing difference between the timing control command and the actual timing of the camshaft is 30.0 ° or more for at least 15 seconds.

Possible Cause 

NOTE:  The causes shown may not be a complete list of all potential problems, and it is possible that there may be other causes.

Confirmation Procedure 

Operating Condition 

With the HDS 

Do the VTC TEST in the INSPECTION MENU with the HDS.

Diagnosis Details 

Conditions for setting the DTC 

When a malfunction is detected during the first drive cycle, a Pending DTC is stored in the PCM memory. If the malfunction returns in the next (second) drive cycle, the MIL comes on and a Confirmed DTC and the freeze data are stored.

Conditions for clearing the DTC 

The MIL is cleared if the malfunction does not return in three consecutive trips in which the diagnostic runs. The MIL, the Pending DTC, the Confirmed DTC, and the freeze data can be cleared with the scan tool Clear command or by disconnecting the 12 volt battery.