LEMON Manuals: Even more car manuals for everyone
Home >> Honda >> 2012 >> Ridgeline RTL >> Repair and Diagnosis >> Engine Performance >> System >> Advanced Diagnostics >> DTC P0369: Camshaft Position (CMP) Sensor Circuit Intermittent Interruption >> Notes

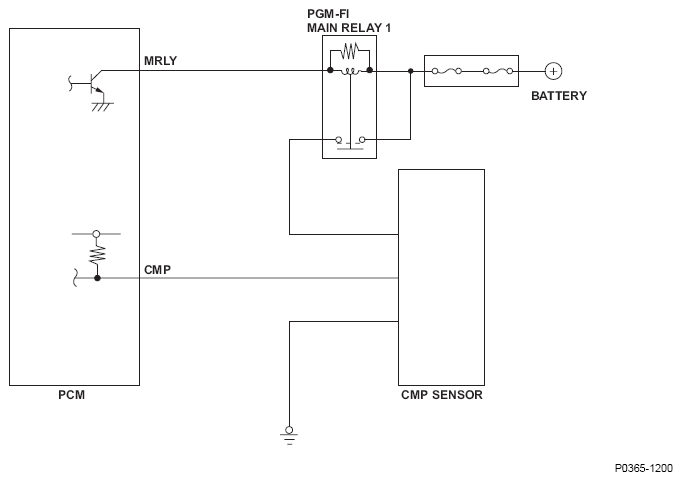
DTC P0369: Camshaft Position (CMP) Sensor Circuit Intermittent Interruption: Notes

Fig 1: Camshaft Position (CMP) Sensor Circuit Intermittent Interruption - Wiring Diagram
G08569155Courtesy of AMERICAN HONDA MOTOR CO., INC.