LEMON Manuals: Even more car manuals for everyone
Home >> Honda >> 2011 >> Fit Base, Standard >> Repair and Diagnosis >> Engine Performance >> System >> Advanced Diagnostics >> DTC P2101: Electronic Throttle Control System (ETCS) Malfunction >> Notes

DTC P2101: Electronic Throttle Control System (ETCS) Malfunction: Notes

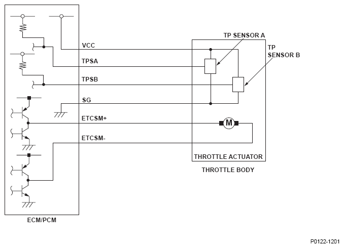
Fig 1: Throttle Position Sensor - Circuit Diagram
G08526040