LEMON Manuals: Even more car manuals for everyone
Home >> Honda >> 2011 >> Fit Base, Automatic >> Repair and Diagnosis >> Engine Performance >> System >> Advanced Diagnostics >> DTC P0970: A/T Clutch Pressure Control Solenoid Valve C Circuit (Open or Short) >> Notes

DTC P0970: A/T Clutch Pressure Control Solenoid Valve C Circuit (Open or Short): Notes

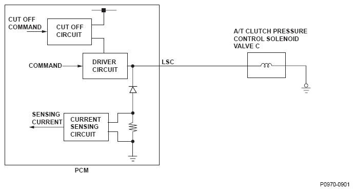
Fig 1: A/T Clutch Pressure Control Solenoid Valve C - Circuit Diagram
G06617318
Fig 2: Current Versus Duty Graph
G08568559