LEMON Manuals: Even more car manuals for everyone
Home >> Honda >> 2009 >> S2000 Base >> Repair and Diagnosis (Single Page) >> Engine Performance >> System >> Advanced Diagnostics >> DTC P0685: Engine Control Module (ECM) Power Control Circuit/Internal Circuit Malfunction >> Notes

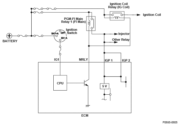
DTC P0685: Engine Control Module (ECM) Power Control Circuit/Internal Circuit Malfunction: Notes

Fig 1: Engine Control Module (ECM) Power Control Circuit/Internal Circuit Diagram
G04818020