LEMON Manuals: Even more car manuals for everyone
Home >> Honda >> 2009 >> Ridgeline RT >> Repair and Diagnosis >> Engine Performance >> System >> Advanced Diagnostics >> DTC P0339: Crankshaft Position (CKP) Sensor Circuit Intermittent Interruption >> Notes

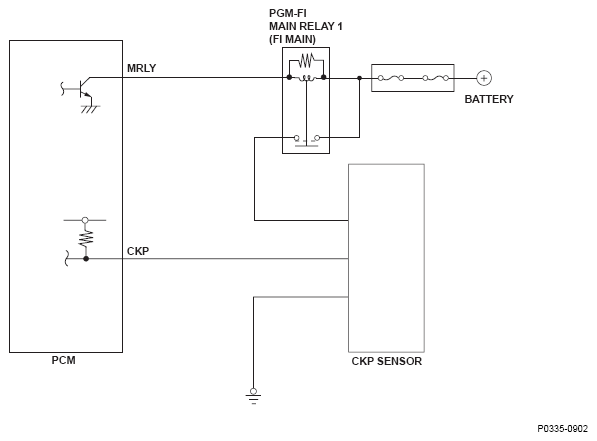
DTC P0339: Crankshaft Position (CKP) Sensor Circuit Intermittent Interruption: Notes

Fig 1: Crankshaft Position (CKP) Sensor Circuit Diagram
G06124456Courtesy of AMERICAN HONDA MOTOR CO., INC.