LEMON Manuals: Even more car manuals for everyone
Home >> Honda >> 2009 >> Fit Base, Standard >> Repair and Diagnosis >> Engine Performance >> System >> Advanced Diagnostics >> DTC P0685: Engine Control Module (ECM)/Powertrain Control Module (PCM) Power Control Circuit/Internal Circuit Malfunction >> Notes

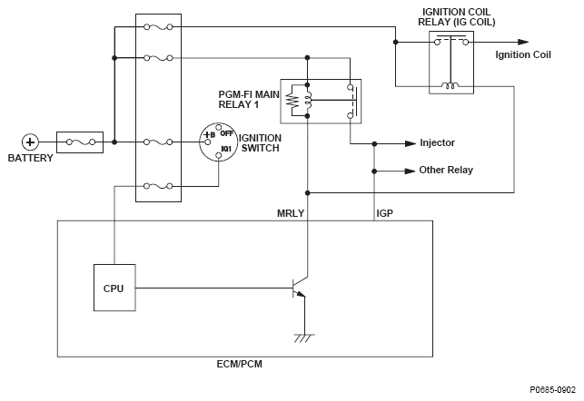
DTC P0685: Engine Control Module (ECM)/Powertrain Control Module (PCM) Power Control Circuit/Internal Circuit Malfunction: Notes

Fig 1: Engine Control Module (ECM)/Powertrain Control Module (PCM) Power Control - Circuit Diagram
G06124226Courtesy of AMERICAN HONDA MOTOR CO., INC.