LEMON Manuals: Even more car manuals for everyone
Home >> Honda >> 2007 >> Ridgeline RT >> Repair and Diagnosis >> Engine Performance >> System >> Advanced Diagnostics >> DTC P0344: Camshaft Position (CMP) Sensor Intermittent Interruption >> Notes

DTC P0344: Camshaft Position (CMP) Sensor Intermittent Interruption: Notes

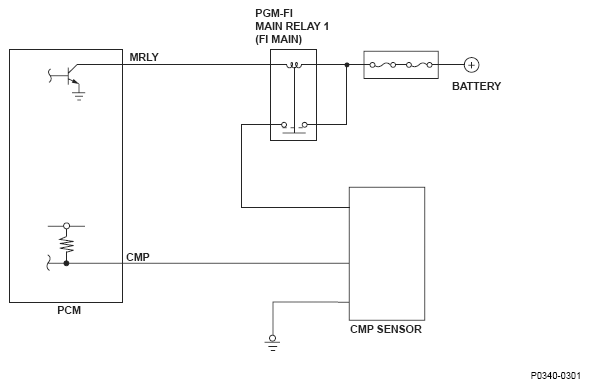
Fig 1: Camshaft Position (CMP) Sensor No Signal Circuit Diagram
G04838414