LEMON Manuals: Even more car manuals for everyone
Home >> Honda >> 2007 >> Odyssey EX >> Repair and Diagnosis >> Engine Performance >> System >> Advanced Diagnostics >> DTC P1744: Problem in Shift Control System; Shift Valve E Stuck ON >> Notes

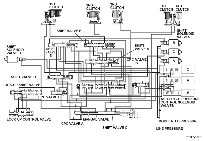
DTC P1744: Problem in Shift Control System; Shift Valve E Stuck ON: Notes

Fig 1: Shift Control System Diagram
G04827205
Fig 2: Gear Position Vs Shift Status Graph
G04823082
Fig 3: Shift Solenoid Valve Output (D Position)
G04827336