LEMON Manuals: Even more car manuals for everyone
Home >> Honda >> 2006 >> CR-V SE >> Repair and Diagnosis >> Engine Performance >> System >> Advanced Diagnostics >> DTC P0685: ECM/PCM Power Control Circuit Malfunction >> Notes

DTC P0685: ECM/PCM Power Control Circuit Malfunction: Notes

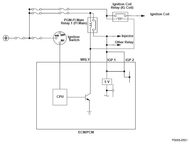
Fig 1: ECM/PCM Power Control Circuit Malfunction - Wiring Diagram
G04823652