LEMON Manuals: Even more car manuals for everyone
Home >> Geo >> 1993 >> Prizm Base, Standard >> Repair and Diagnosis >> Engine Performance >> System >> Engine Controls - Tests W/Codes >> (VIN 8) CODE CHARTS (PRIZM LSi) >> Code 51, Switch Condition Signal

Code 51, Switch Condition Signal

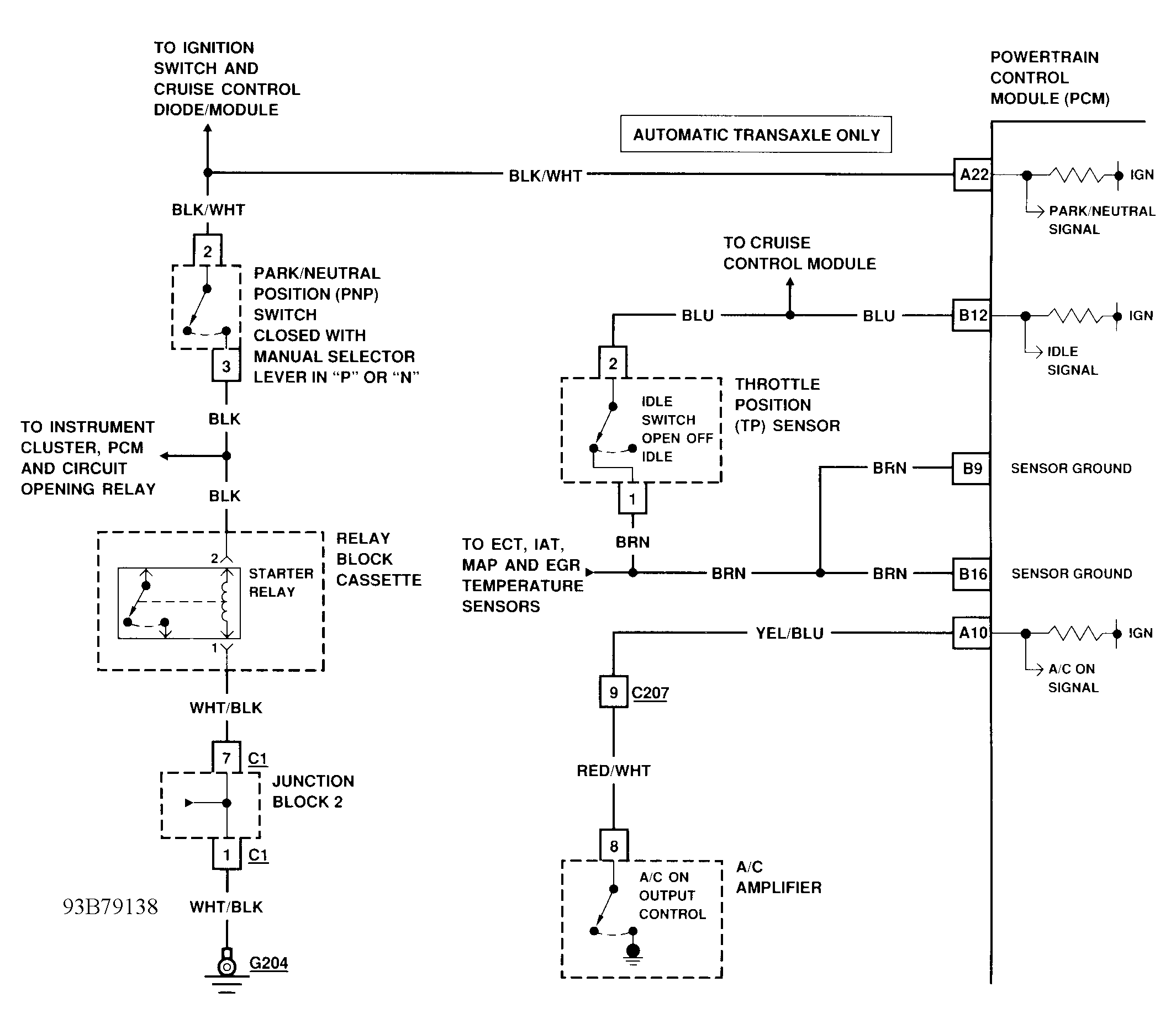
PCM receives a signal when the following occurs:

Code 51 indicates that above systems are functioning normally. If Code 51 is not indicated with accelerator depressed, A/C on or with gear selector lever in any forward gear (excluding Park or Neutral) with Data Link Connector (DLC) terminals TE2 and TE1 jumpered to ground, a fault is present. If Code 51 is indicated without the above conditions, a fault is also present.

NOTE: Test numbers refer to test numbers on diagnostic chart.
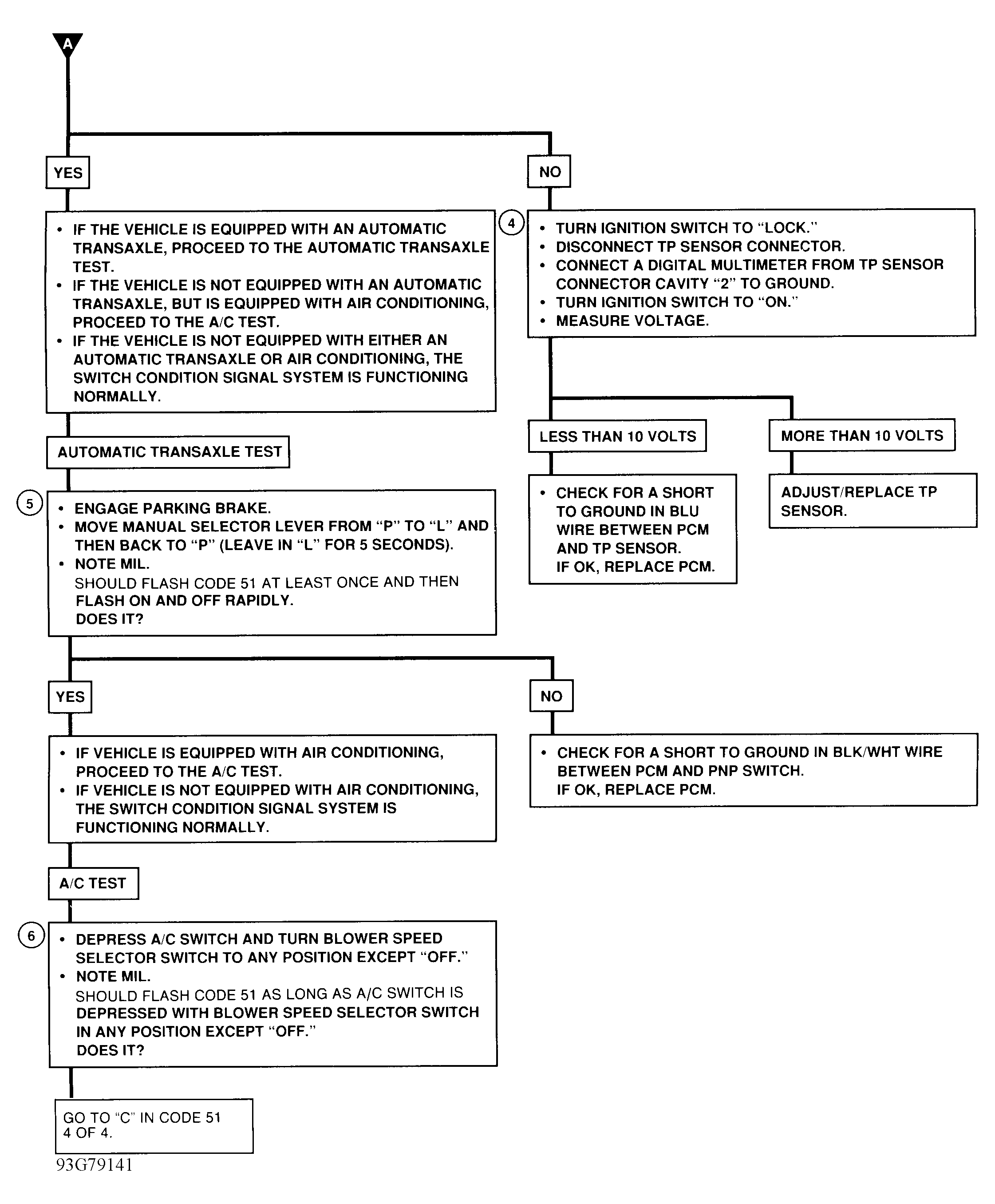
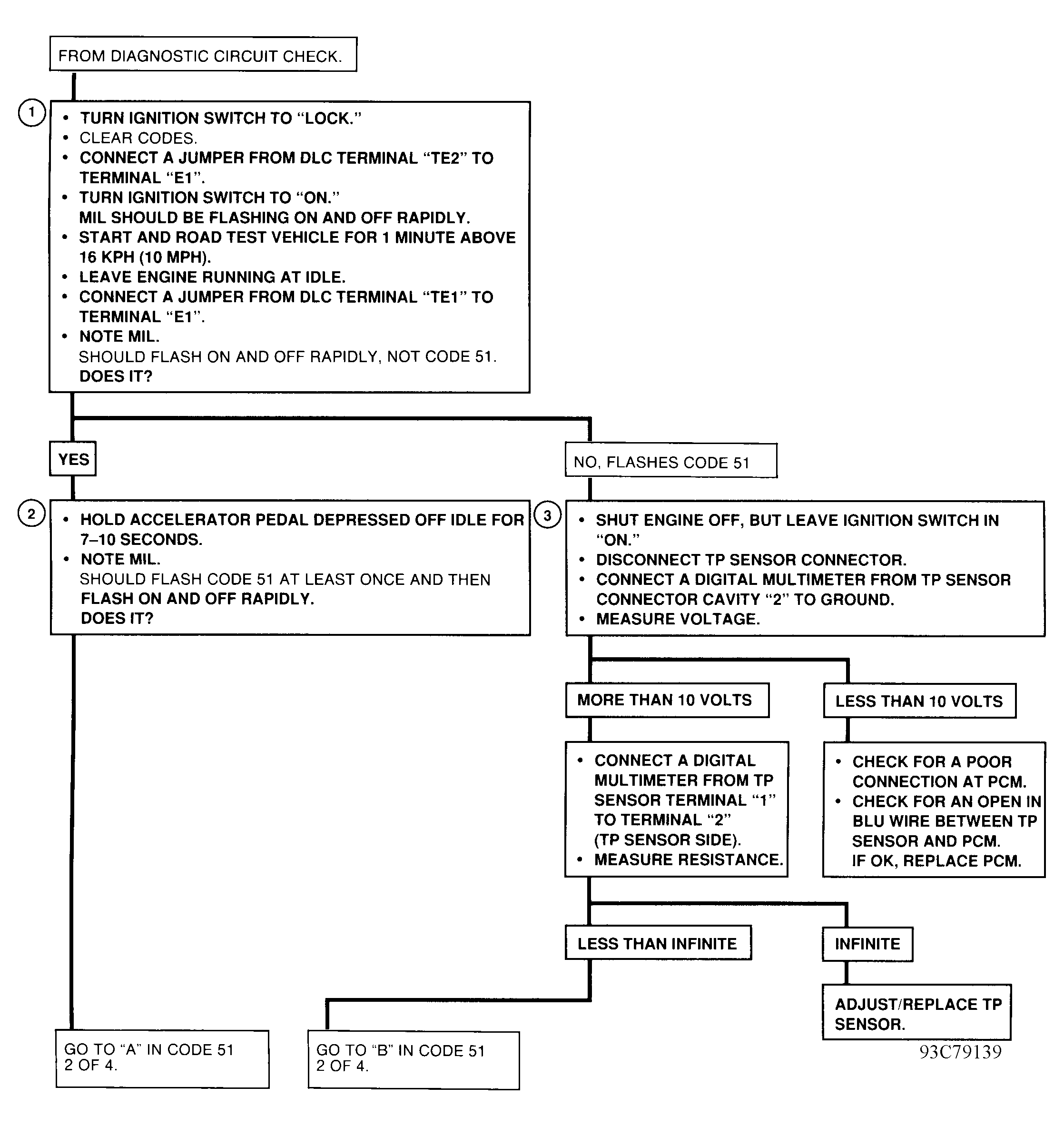
  1. Determines if systems are functioning normally in test diagnostic mode.
  2. Checks if TP sensor circuit is operating normally.
  3. Checks for short to ground in A/C circuit, open in PNP switch circuit, open in TP sensor circuit, or a faulty PCM or A/C amplifier.
  4. Checks for short to ground in TP sensor circuit, or a faulty TP sensor or PCM.
  5. Checks for short to ground in PNP switch circuit.
  6. Determines whether system is functioning normally or if there is a problem in A/C circuit.
  7. Determines if A/C amplifier or PCM is faulty.
Fig 1: Code 51 Schematic (LSi) Vehicle Speed Sensor Circuit, Open Or Shorted Circuit
G93B79138
Fig 2: Code 51 Flow Chart (1 Of 4) (LSi) Vehicle Speed Sensor Circuit, Open Or Shorted Circuit
G93C79139
Fig 3: Code 51 Flow Chart (2 Of 4) (LSi) Vehicle Speed Sensor Circuit, Open Or Shorted Circuit
G93F79140
Fig 4: Code 51 Flow Chart (3 Of 4) (LSi) Vehicle Speed Sensor Circuit, Open Or Shorted Circuit
G93G79141
Fig 5: Code 51 Flow Chart (4 Of 4) (LSi) Vehicle Speed Sensor Circuit, Open Or Shorted Circuit
G93H79142