LEMON Manuals: Even more car manuals for everyone
Home >> Geo >> 1993 >> Prizm Base, Automatic >> Repair and Diagnosis >> Engine Performance >> System >> Engine Controls - Tests W/Codes >> (VIN 8) CODE CHARTS (PRIZM LSi) >> Code 21, Oxygen Sensor Circuit, Open Or Shorted Circuit >> Diagnostic Aids

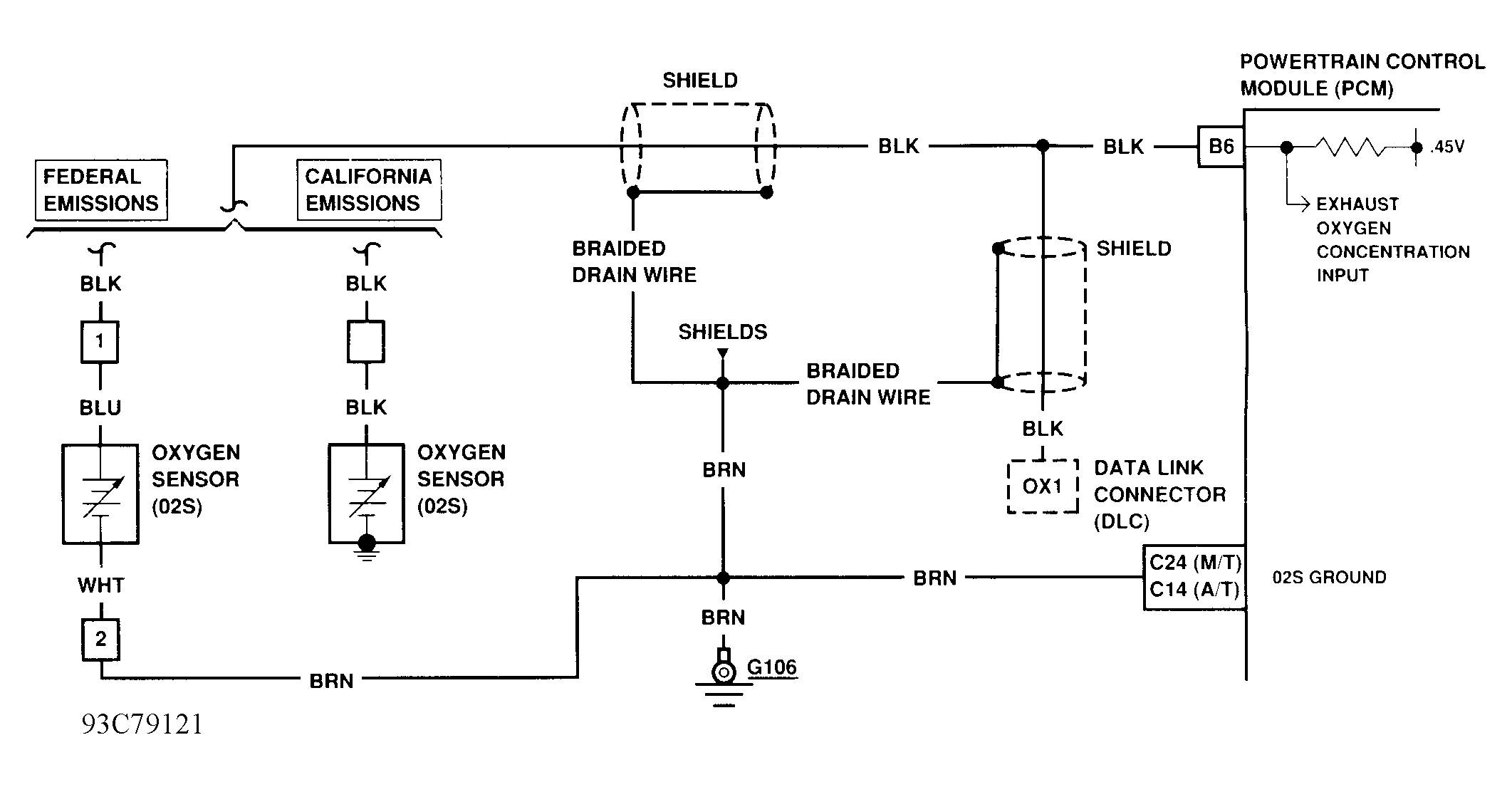
Diagnostic Aids

Verify clean, tight connection on G106 (Brown wire).

An intermittent condition may be caused by poor connection, rubbed-through insulation, or a broken wire inside insulation. Check PCM harness connectors for backed-out, improperly mated, broken locks, improperly formed, or damaged terminals, and poor terminal-to-wire connections before component replacement.

Fig 1: Code 21 Schematic (LSi) Oxygen Sensor Circuit, Open Or Shorted Circuit
G93C79121
Fig 2: Code 21 Flow Chart (LSi) Oxygen Sensor Circuit, Open Or Shorted Circuit
G93D79122