LEMON Manuals: Even more car manuals for everyone
Home >> Geo >> 1991 >> Tracker Base, RWD >> Repair and Diagnosis >> Engine Performance >> System >> Engine Controls - Basic Testing >> Chart A-7, Fuel System Pressure Test >> Diagnostic Aids

Diagnostic Aids

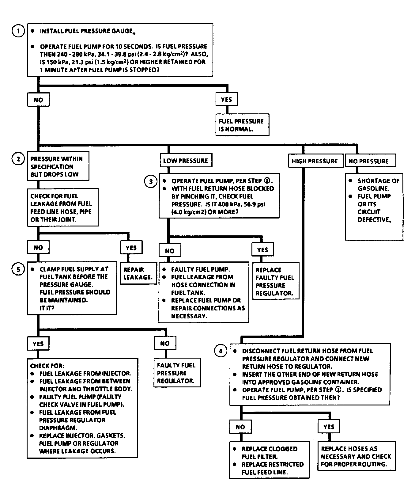
Improper fuel pressure may cause the following: engine cranks but will not start, engine cuts out, hesitation, loss of power, and Codes 44 and 45 may be set.

Fig 1: Chart A-7, Fuel System Pressure Test
G91D16785Courtesy of GENERAL MOTORS CORP.