LEMON Manuals: Even more car manuals for everyone
Home >> Geo >> 1991 >> Metro XFi >> Repair and Diagnosis >> Engine Performance >> System >> Engine Controls - Tests W/Codes >> Diagnostic Code Charts >> Chart A-2, Won't Flash Code 12 Check Engine Light On Steady

Chart A-2, Won't Flash Code 12 Check Engine Light On Steady

The CHECK ENGINE light should remain on when ignition switch is in ON position and engine is not running. When diagnostic terminal is grounded, ECM will flash a Code 12, followed by any additional fault codes. A steady CHECK ENGINE light might be caused by a short to ground or an open diagnostic terminal.

NOTE: Test numbers refer to test numbers on diagnostic chart.
  1. Checks for a grounded light circuit.
  2. Checks if problem is an open circuit in the diagnostic terminal or a faulty ECM.
Fig 1: Chart A-2, Flow Chart, Won't Flash Code 12, Check Engine Light On Steady
G91E17008Courtesy of GENERAL MOTORS CORP.
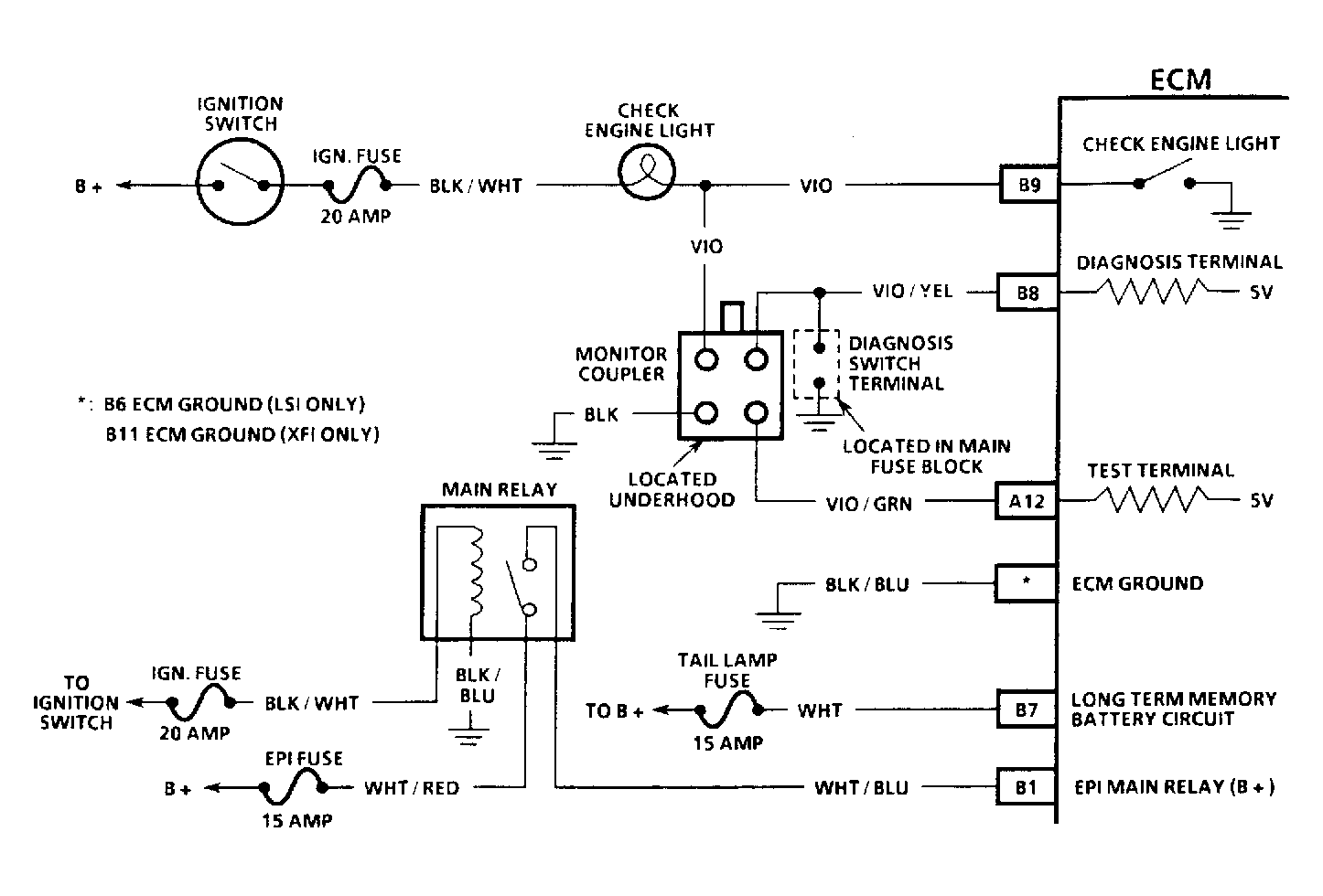
Fig 2: Chart A-2, Schematic, Won't Flash Code 12, Check Engine Light On Steady
G91C17006Courtesy of GENERAL MOTORS CORP.