LEMON Manuals: Even more car manuals for everyone
Home >> Geo >> 1990 >> Tracker Base, Standard >> Repair and Diagnosis >> Engine Performance >> System >> Engine Controls - Tests W/Codes >> Diagnostic Flow Charts >> Chart A-8, Control Relay Circuit Check

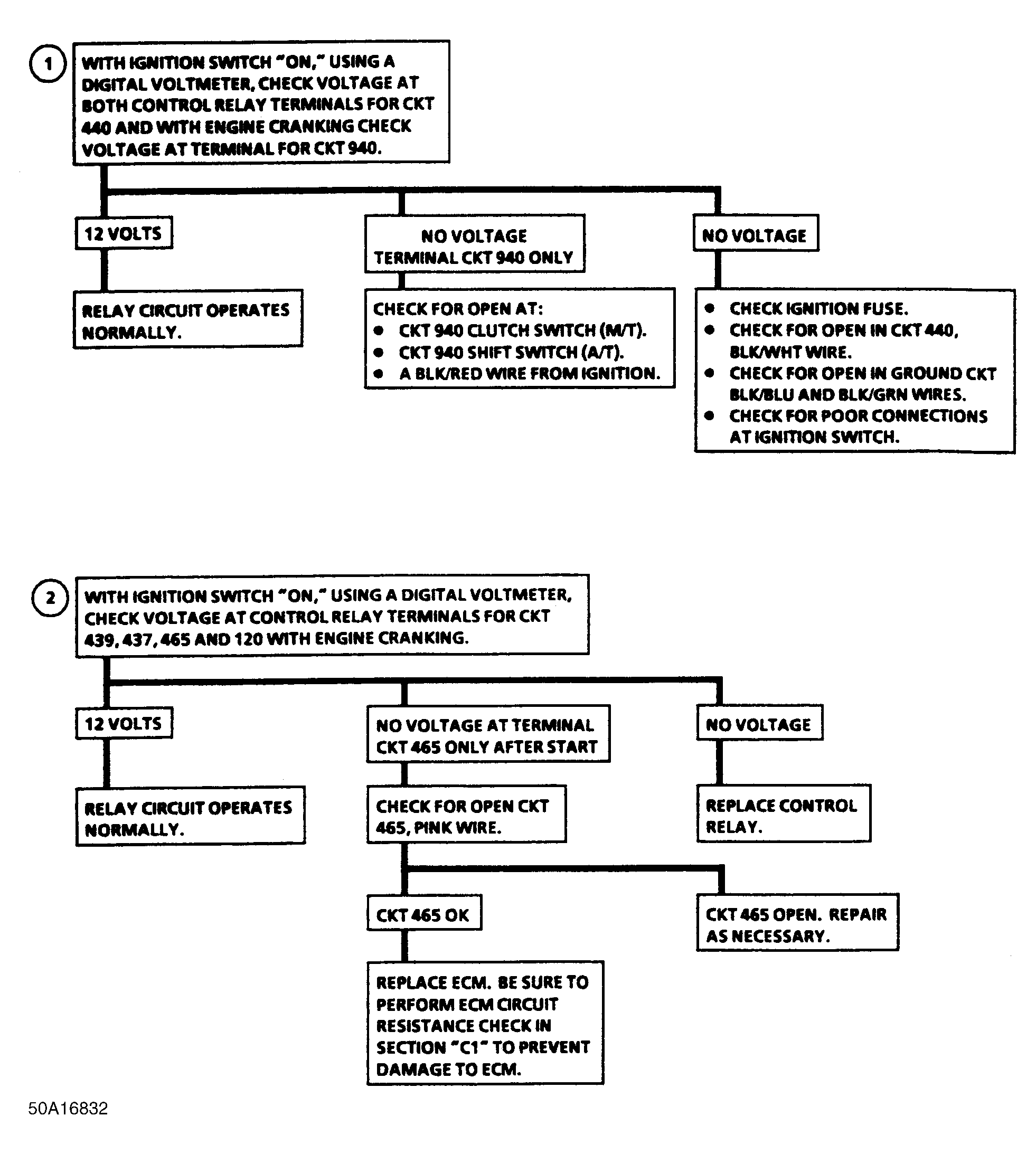
Chart A-8, Control Relay Circuit Check

The control relay is involved in many of the circuits that the ECM uses to control the starting of the vehicle. The fuel pump circuit and the starter operation depend on the function of the control relay.

NOTE: Test numbers refer to test numbers on diagnostic chart.
  1. This test checks on the ignition side of the control relay.
  2. This test checks the ECM and fuel pump circuit.
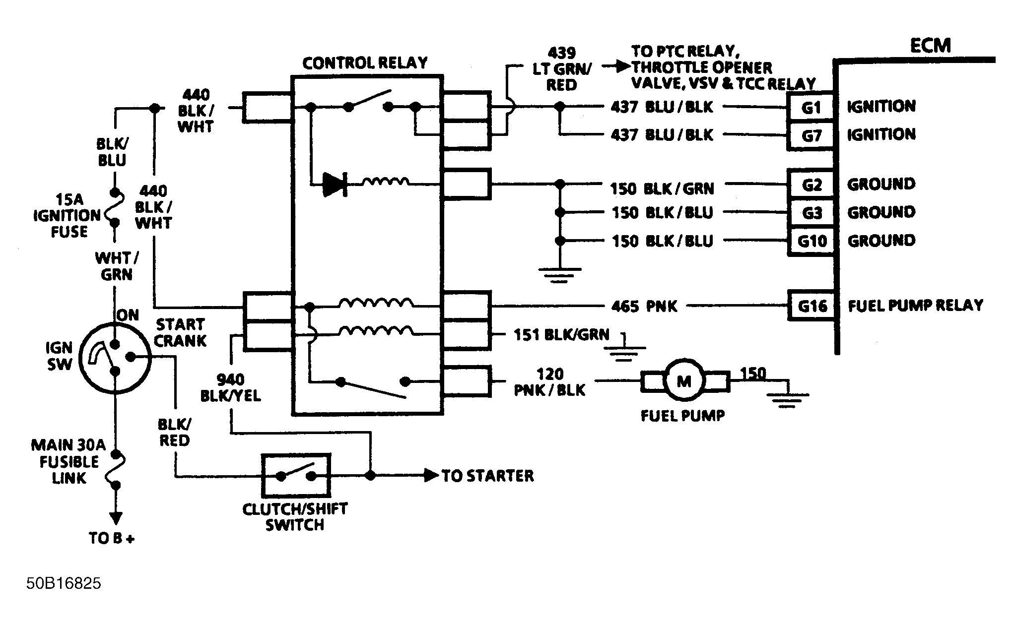
NOTE: For circuit schematic, see Figure .
Fig 1: Chart A-8 Diagnostic Flow Chart
G50A16832Courtesy of GENERAL MOTORS CORP.