LEMON Manuals: Even more car manuals for everyone
Home >> Geo >> 1989 >> Tracker Base, Automatic >> Repair and Diagnosis >> Engine Performance >> System >> Tests W/Codes >> A2, No Code 12 Flash >> Diagnostic Aids

Diagnostic Aids

Vehicles equipped Federal emissions have a cancel switch that must be reset after 50,000, 80,000 and 100,000 miles after maintenance service is completed.

NOTE: ON VEHICLE EQUIPPED WITH FEDERAL EMISSIONS. MAKE SURE THAT ODOMETER DOES NOT READ 50,000, 80,000 OR 100,000 MILES. IF IT DOES, PERFORM MAINTENANCE SERVICE BEFORE PROCEEDING.
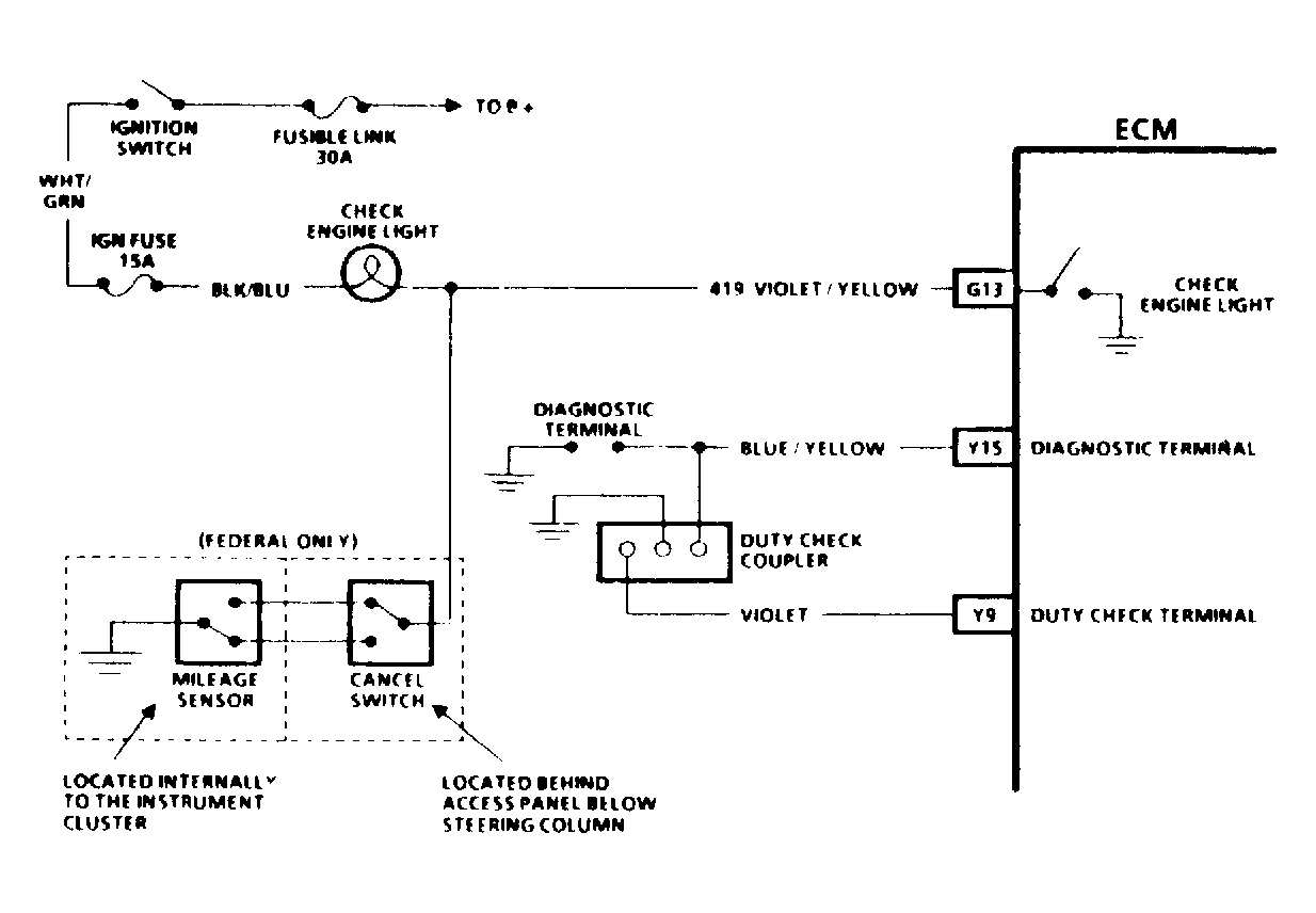
Fig 1: Chart A-2, Circuit Wiring Diagram
G121681Courtesy of GENERAL MOTORS CORP.
Fig 2: Chart A-2, Flow Chart
G121682Courtesy of GENERAL MOTORS CORP.