LEMON Manuals: Even more car manuals for everyone
Home >> GMC >> 2021 >> Terrain SL >> Repair and Diagnosis >> External Pages >> Different car >> Section 25 (Remote Functions) >> Schematic Wiring Diagrams >> Remote Function Schematics >> Keyless Entry - Passive and Keyless Start

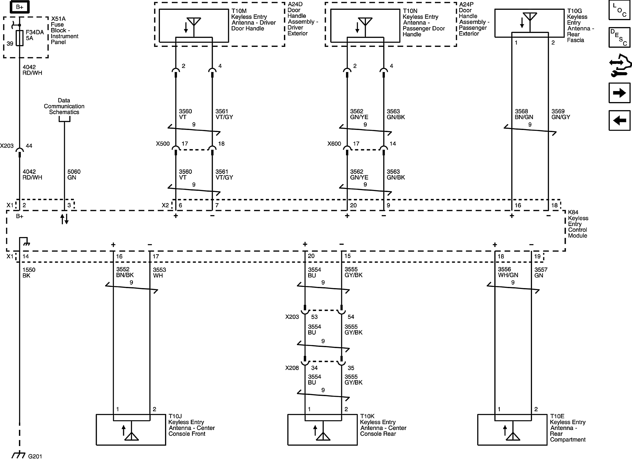
Keyless Entry - Passive and Keyless Start

WARNING: This page is about a different car, the 2020 GMC Terrain and 2020 Chevrolet Equinox. However, it is still accessible from the selected car via links, so may be relevant.
GM5171634Courtesy of GENERAL MOTORS COMPANY