LEMON Manuals: Even more car manuals for everyone
Home >> GMC >> 2019 >> Terrain SL >> Repair and Diagnosis (Single Page) >> Quick Lookups >> Wiring Diagrams >> Misc Connector End Views (1 Of 2) >> Figure ISOs >> Service Information >> Module Power, Ground, Serial Data, and Memory Controls (A45 or A74)

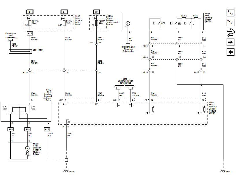
Module Power, Ground, Serial Data, and Memory Controls (A45 or A74)

GM4876646Courtesy of GENERAL MOTORS COMPANY
Callout Component Name
3840 Battery Positive Voltage
2940 Battery Positive Voltage
5060 Low Speed GMLAN Serial Data
5060_GN 5060 GN
CAV_1 1
CONN_X2 X2
7530 Driver Seat Memory Control Module LIN Bus 1
7530_GN/WH 7530 GN/WH
CAV_3 3
614 Memory Seat Switch Set Signal
614_BU/GN 614 BU/GN
CAV_15 15
CONN_X6 X6
CAV_1 1
615 Memory Seat Switch Signal 1
615_WH 615 WH
CAV_12 12
CAV_6 6
2350 Ground
2350_BK 2350 BK
CAV_5 5
CONN_X2 X2
3840_RD/GN 3840 RD/GN
2940_RD/BN 2940 RD/BN
CAV_5 5
CAV_47 47
3840_RD/GN 3840 RD/GN
2940_RD/BN 2940 RD/BN
2940_RD/BN 2940 RD/BN
CAV_44 44
614_BU/GN 614 BU/GN
615_WH 615 WH
614_BU/GN 614 BU/GN
1550_BK 1550 BK
615_WH 615 WH
614_BU/GN 614 BU/GN
615_WH 615 WH
6817 LED Backlight Dimming Control 1
6817_YE 6817 YE
CAV_2 2
2350_BK 2350 BK
610 Driver Power Seat Lumbar Motor Rearward Control
610_VT 610 VT
CAV_1 1
611 Driver Power Seat Lumbar Motor Forward Control
611_BU 611 BU
CAV_2 2
CAV_C C
CAV_B B
CAV_E E
AL9 AL9: LUMBAR DRIVER-SEAT, POWER, 2 WAY
AL9 AL9: LUMBAR DRIVER-SEAT, POWER, 2 WAY
CAV_2 2
1540_RD/GN 1540 RD/GN
1540 Battery Positive Voltage
1540_RD/GN 1540 RD/GN
5040 Battery Positive Voltage
1540_RD/GN 1540 RD/GN
1540_RD/GN 1540 RD/GN
CAV_1 1
CONN_X1 X1
CAV_A9 A9
AL9 AL9: LUMBAR DRIVER-SEAT, POWER, 2 WAY
CAV_A27 A27
1550_BK 1550 BK
1550_BK 1550 BK
CAV_10 10
CAV_12 12
AT9 AT9: LUMBAR PASSENGER-SEAT, POWER, 2 WAY
1550 Ground
AL9 AL9: LUMBAR DRIVER-SEAT, POWER, 2 WAY
CAV_G G
X500 X500
CAV_16 16
CAV_35 35
CAV_19 19
X506 X506
CAV_3 3
CAV_4 4
CAV_2 2
X310 X310
CAV_20 20
CAV_19 19
CAV_23 23
F5RA F5RA 10A
F27DA F27DA 30A
X202 X202
F20RA F20RA 10A
J331 J331
G201 G201
X310 X310
X310 X310
X500 X500
X506 X506
X310 X310
S47D S47D Seat Memory Switch - Driver (A45/A74)
X53A X53A Fuse Block - Rear Body
Interior_Lights_Dimming_Schematics_REF Interior Lights Dimming Schematics
X51A X51A Fuse Block - Instrument Panel
M53D M53D Seat Lumbar Support Motor - Driver (AL9)
Data_Communication_Schematics_REF Data Communication Schematics
Passenger_Seat_Schematics_REF Passenger Seat Schematics
K40D K40D Seat Memory Control Module - Driver (A45/A74)
S65D S65D Seat Lumbar Support Switch - Driver (AL9)