LEMON Manuals: Even more car manuals for everyone
Home >> GMC >> 2018 >> Acadia SL >> Repair and Diagnosis >> External Pages >> Different car >> Section 331 (Cellular System, Entertainment System, And Navigation System) >> Schematic Wiring Diagrams >> Radio/Navigation System Wiring Schematics (IOB) >> Radio Power, Ground, Data and Controls

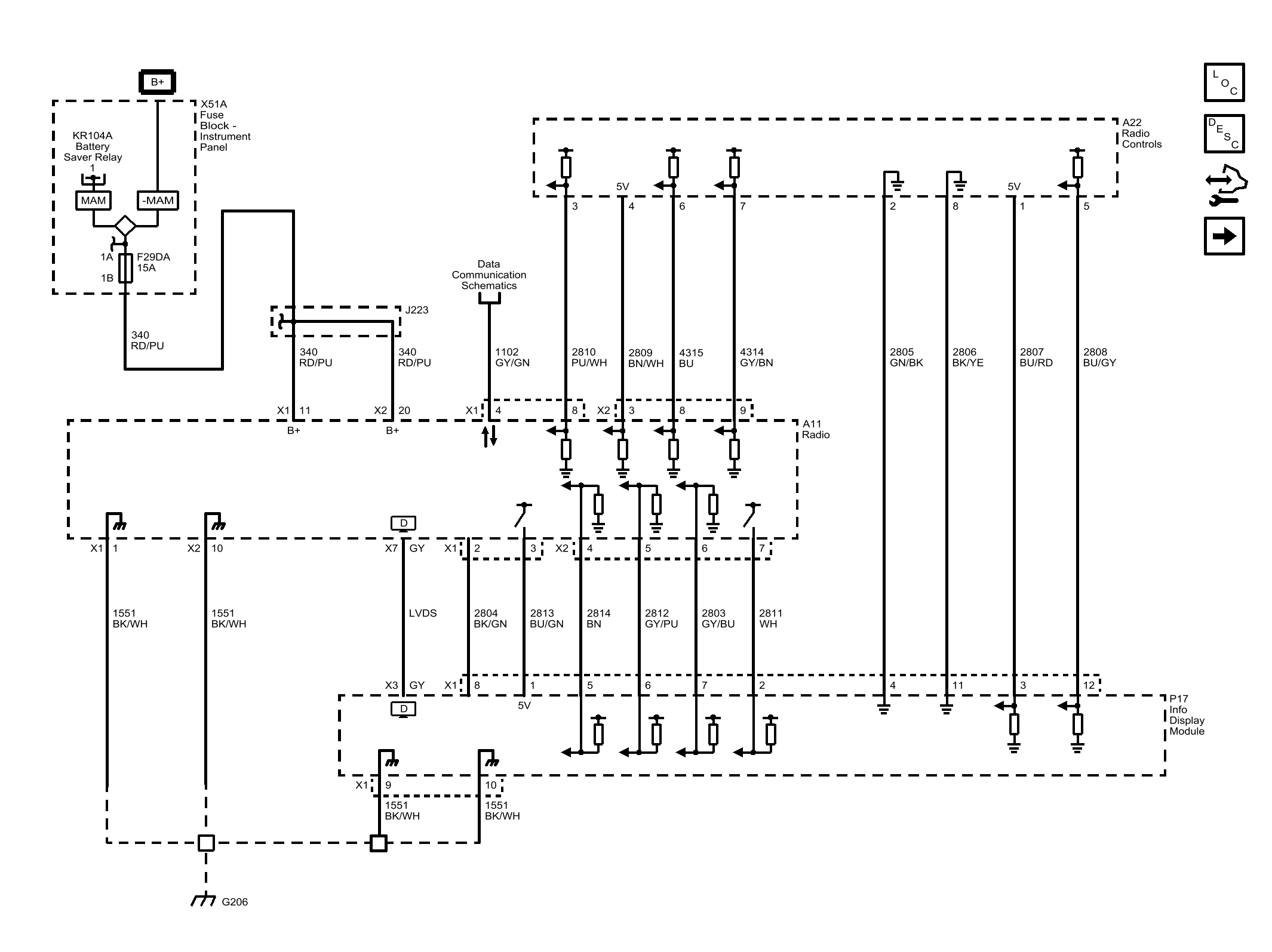
Radio Power, Ground, Data and Controls

WARNING: This page is about a different car, the 2017 GMC Acadia. However, it is still accessible from the selected car via links, so may be relevant.
Fig 1: Radio Power, Ground, Data and Controls
GM4373070Courtesy of GENERAL MOTORS COMPANY