LEMON Manuals: Even more car manuals for everyone
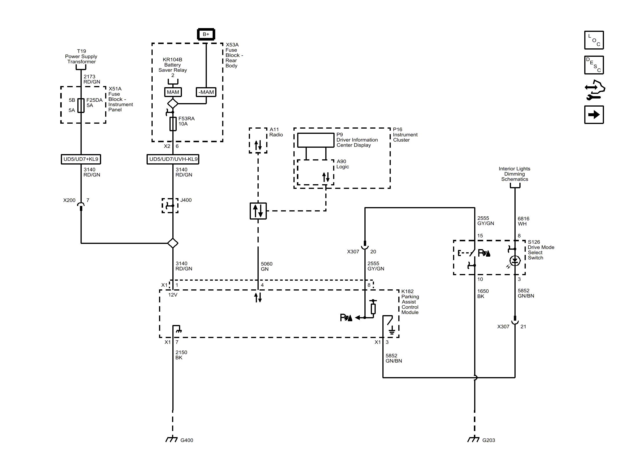
Home >> GMC >> 2017 >> Acadia SL >> Repair and Diagnosis >> Accessories & Equipment >> Drivers Assistance Systems - ADAS >> Object Detection System And Pedestrian Protection System >> Schematic Wiring Diagrams >> Object Detection Wiring Schematics >> Park Assist - Module Power, Ground, Serial Data and Controls (UD5 or UD7)

Park Assist - Module Power, Ground, Serial Data and Controls (UD5 or UD7)

Fig 1: Park Assist - Module Power, Ground, Serial Data and Controls (UD5 or UD7)
GM4373404Courtesy of GENERAL MOTORS COMPANY