LEMON Manuals: Even more car manuals for everyone
Home >> GMC >> 2017 >> Acadia SL >> Repair and Diagnosis >> Accessories & Equipment >> Drivers Assistance Systems - ADAS >> Object Detection System And Pedestrian Protection System >> Schematic Wiring Diagrams >> Object Detection Wiring Schematics >> Park Assist - Front Sensors (UD5)

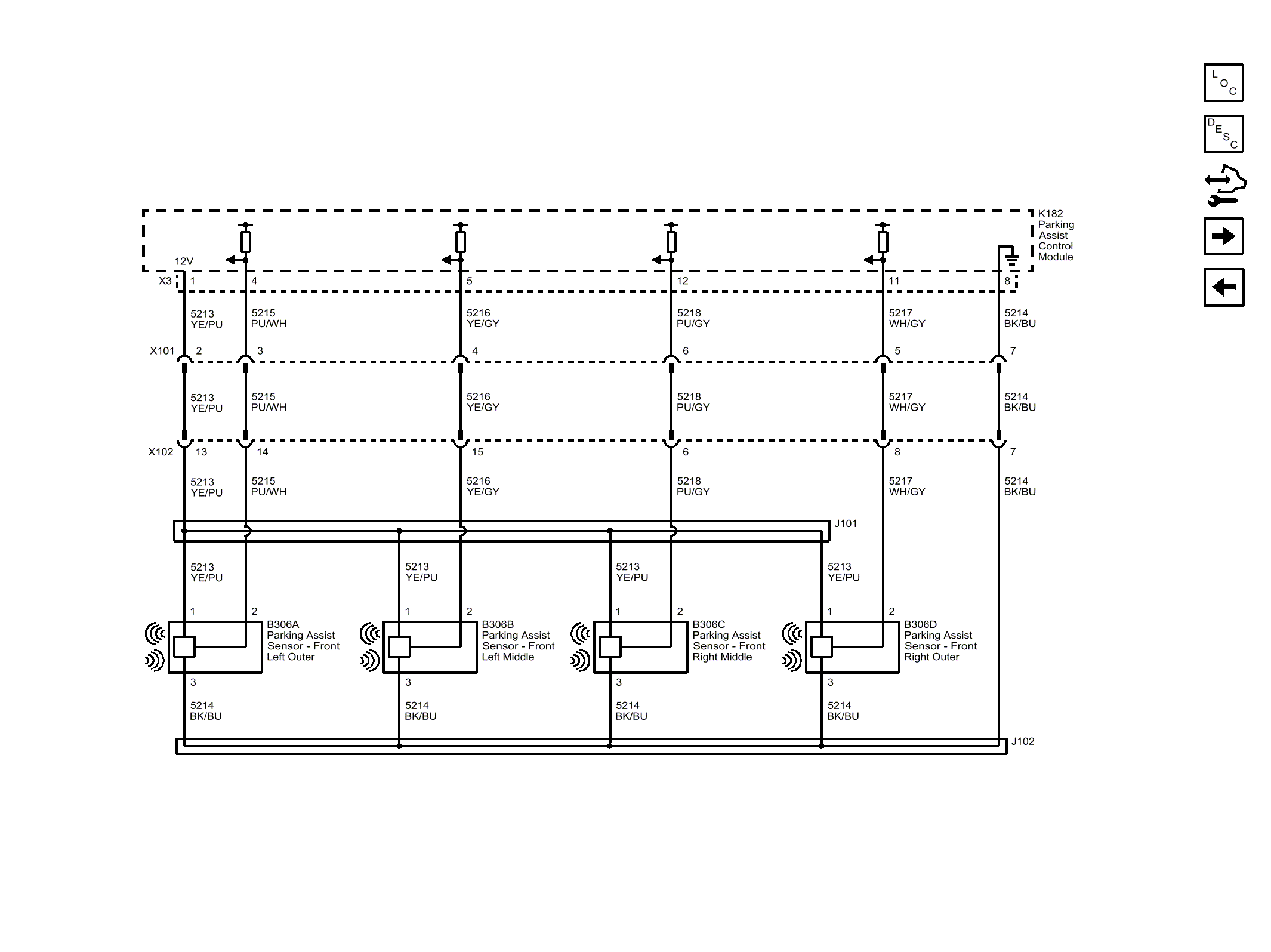
Park Assist - Front Sensors (UD5)

Fig 1: Park Assist - Front Sensors (UD5)
GM4373408Courtesy of GENERAL MOTORS COMPANY