LEMON Manuals: Even more car manuals for everyone
Home >> GMC >> 2016 >> Terrain SL, Gas/Ethanol >> Repair and Diagnosis >> Engine Performance >> System >> Data Communication System >> Schematic Wiring Diagrams >> Data Communication Wiring Schematics >> BCM Linear Interconnect Network (LIN) Bus 1, 2, 3, 4, and Memory Seat LIN Bus

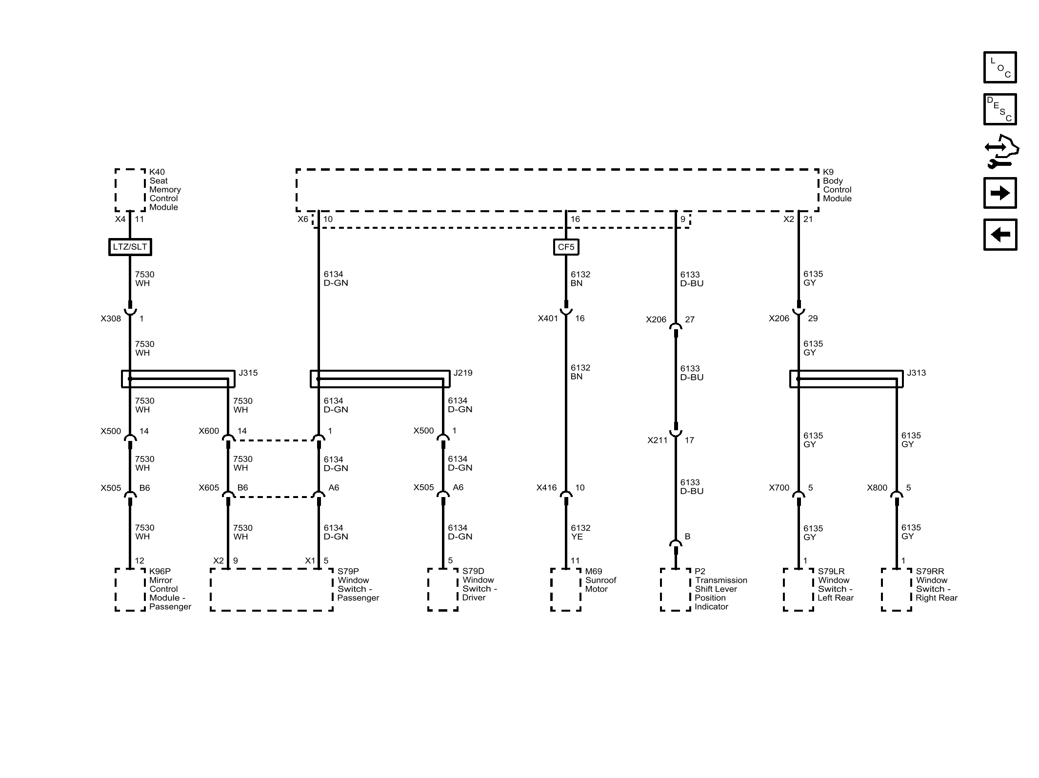
BCM Linear Interconnect Network (LIN) Bus 1, 2, 3, 4, and Memory Seat LIN Bus

Fig 1: BCM Linear Interconnect Network (LIN) Bus 1, 2, 3, 4, and Memory Seat LIN Bus
GM4069734Courtesy of GENERAL MOTORS COMPANY