LEMON Manuals: Even more car manuals for everyone
Home >> GMC >> 2013 >> Sierra 1500 XFE >> Repair and Diagnosis >> External Pages >> Different car >> Section 1852 (Power Door Lock System And Release Systems) >> Wiring Schematics >> Door Control Module Wiring Schematics

Door Control Module Wiring Schematics

WARNING: This page is about a different car, the 2011 GMC Sierra, 2011 GMC Cab & Chassis Sierra, 2011 Chevrolet Silverado, and 2011 Chevrolet Cab & Chassis Silverado. However, it is still accessible from the selected car via links, so may be relevant.
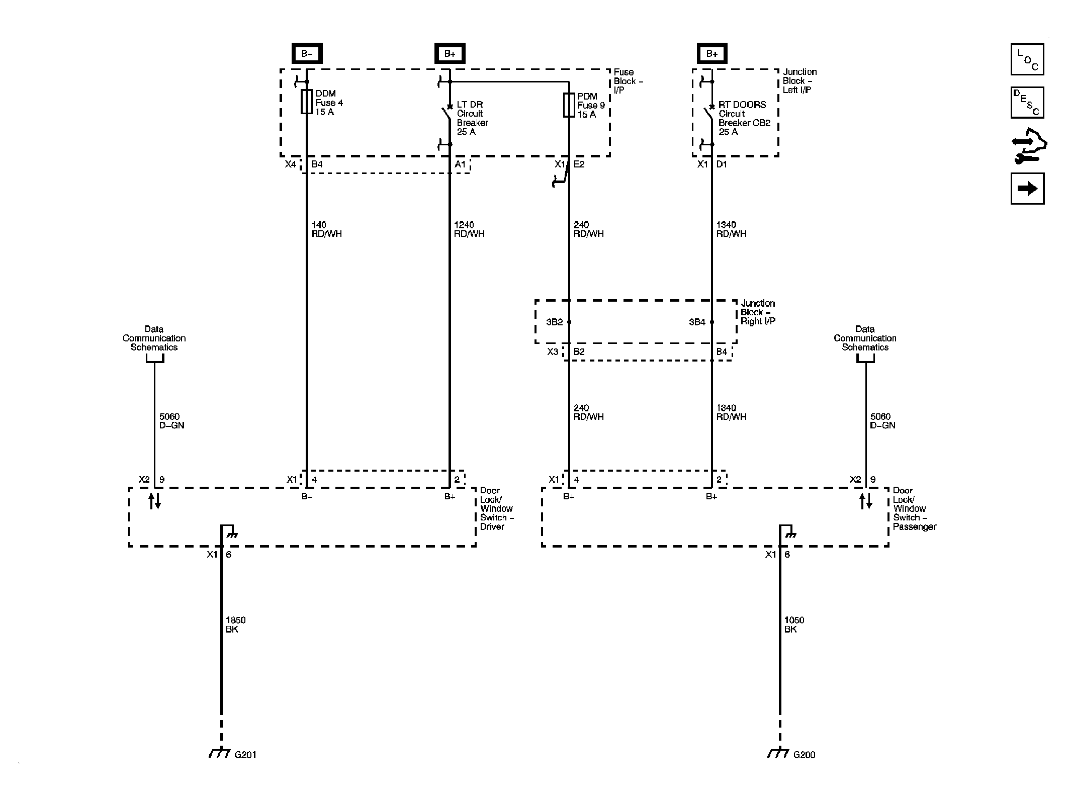
Fig 1: Power, Ground And Serial Data Wiring Schematic
GM2396597Courtesy of GENERAL MOTORS CORP.
Fig 2: Door Lock, Window And Lighting System References Wiring Schematic
GM2396599Courtesy of GENERAL MOTORS CORP.
Fig 3: Outside Rearview Mirror References Wiring Schematic
GM2396600Courtesy of GENERAL MOTORS CORP.
Fig 4: Heated Seat References Wiring Schematic
GM2396604Courtesy of GENERAL MOTORS CORP.