LEMON Manuals: Even more car manuals for everyone
Home >> GMC >> 2008 >> Acadia SLE, AWD >> Repair and Diagnosis >> Accessories & Equipment >> Memory Modules >> Configurable Customer Control System >> Schematic and Routing Diagrams >> Steering Wheel Secondary/Configurable Control Schematics

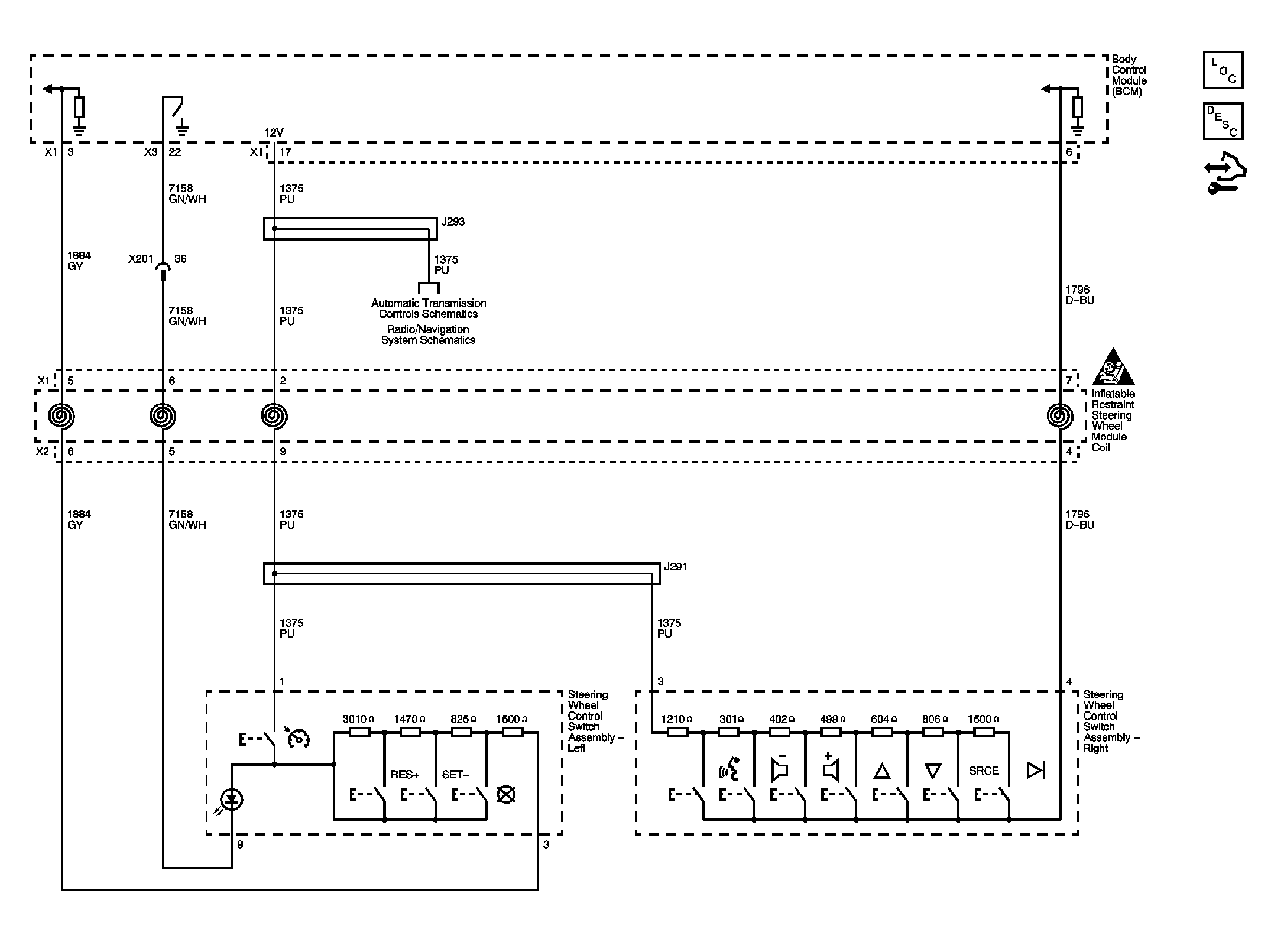
Steering Wheel Secondary/Configurable Control Schematics

Fig 1: UK3
GM1883195Courtesy of GENERAL MOTORS CORP.