LEMON Manuals: Even more car manuals for everyone
Home >> GMC >> 2007 >> Acadia SLT, AWD >> Repair and Diagnosis >> External Pages >> Different car >> Section 190 (Power Door Lock System And Release Systems) >> Schematic and Routing Diagrams >> Door Control Module Schematics

Door Control Module Schematics

WARNING: This page is about a different car, the 2007 Cadillac SRX. However, it is still accessible from the selected car via links, so may be relevant.
Fig 1: DDM Power, Ground and Serial Data Schematic
GM1749471Courtesy of GENERAL MOTORS CORP.
Fig 2: DDM Outside Rearview Mirror and Moveable Window References Schematic
GM1749472Courtesy of GENERAL MOTORS CORP.
Fig 3: DDM Door Lock References Schematic
GM1749473Courtesy of GENERAL MOTORS CORP.
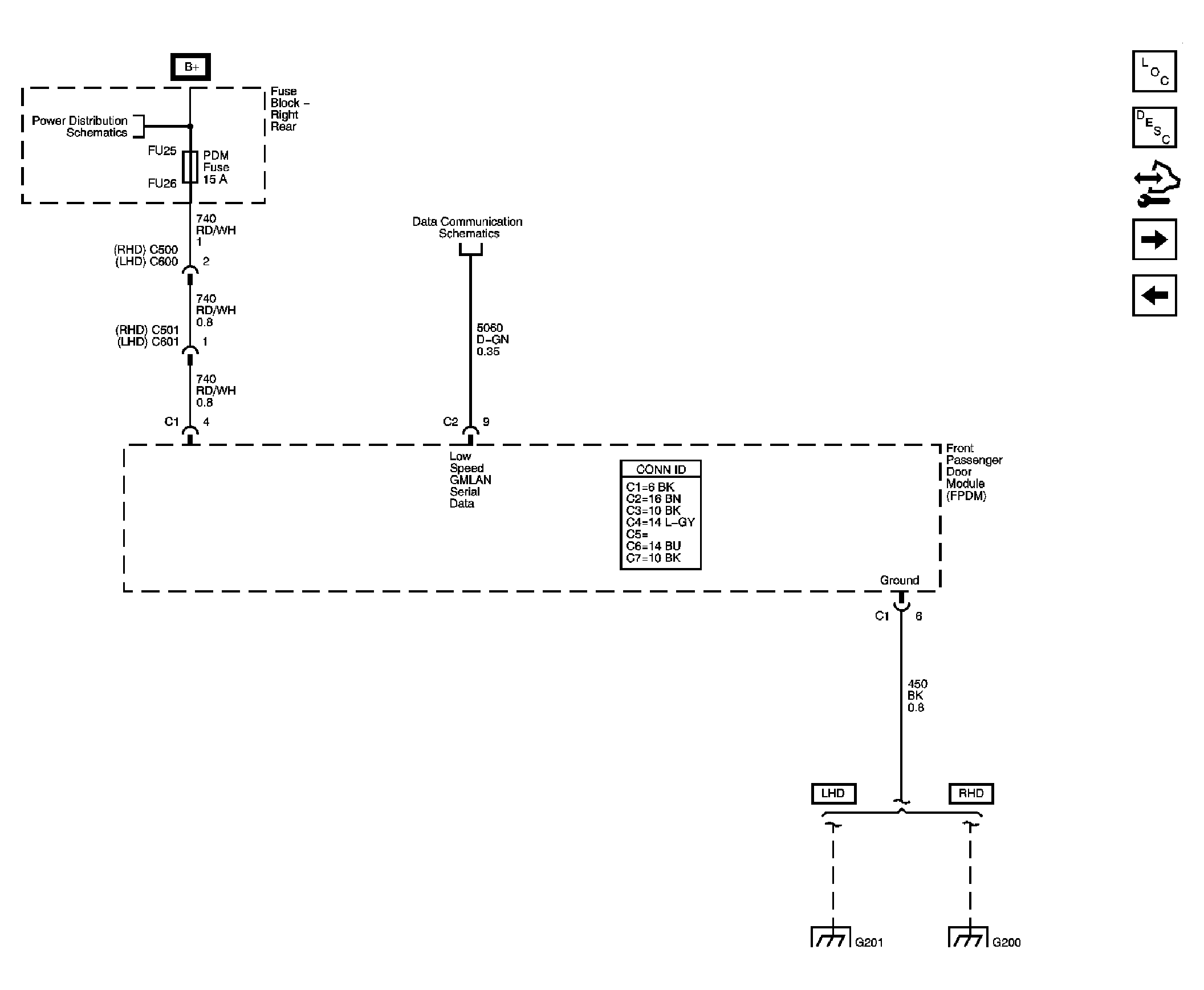
Fig 4: FPDM Power, Ground and Serial Data Schematic
GM1749474Courtesy of GENERAL MOTORS CORP.
Fig 5: FPDM Moveable Window and Door Lock References Schematic
GM1749475Courtesy of GENERAL MOTORS CORP.
Fig 6: FPDM Outside Rearview Mirror References Schematic
GM1749476Courtesy of GENERAL MOTORS CORP.