LEMON Manuals: Even more car manuals for everyone
Home >> GMC >> 2007 >> Acadia SLT, AWD >> Repair and Diagnosis >> External Pages >> Different car >> Section 180 (Cellular System, Entertainment System, And Navigation System) >> Schematic and Routing Diagrams >> Radio/Navigation System Schematics

Radio/Navigation System Schematics

WARNING: This page is about a different car, the 2007 Cadillac SRX. However, it is still accessible from the selected car via links, so may be relevant.
Fig 1: Radio and Amplifier Power, Ground, and Communication Schematic (UQA)
GM1750209Courtesy of GENERAL MOTORS CORP.
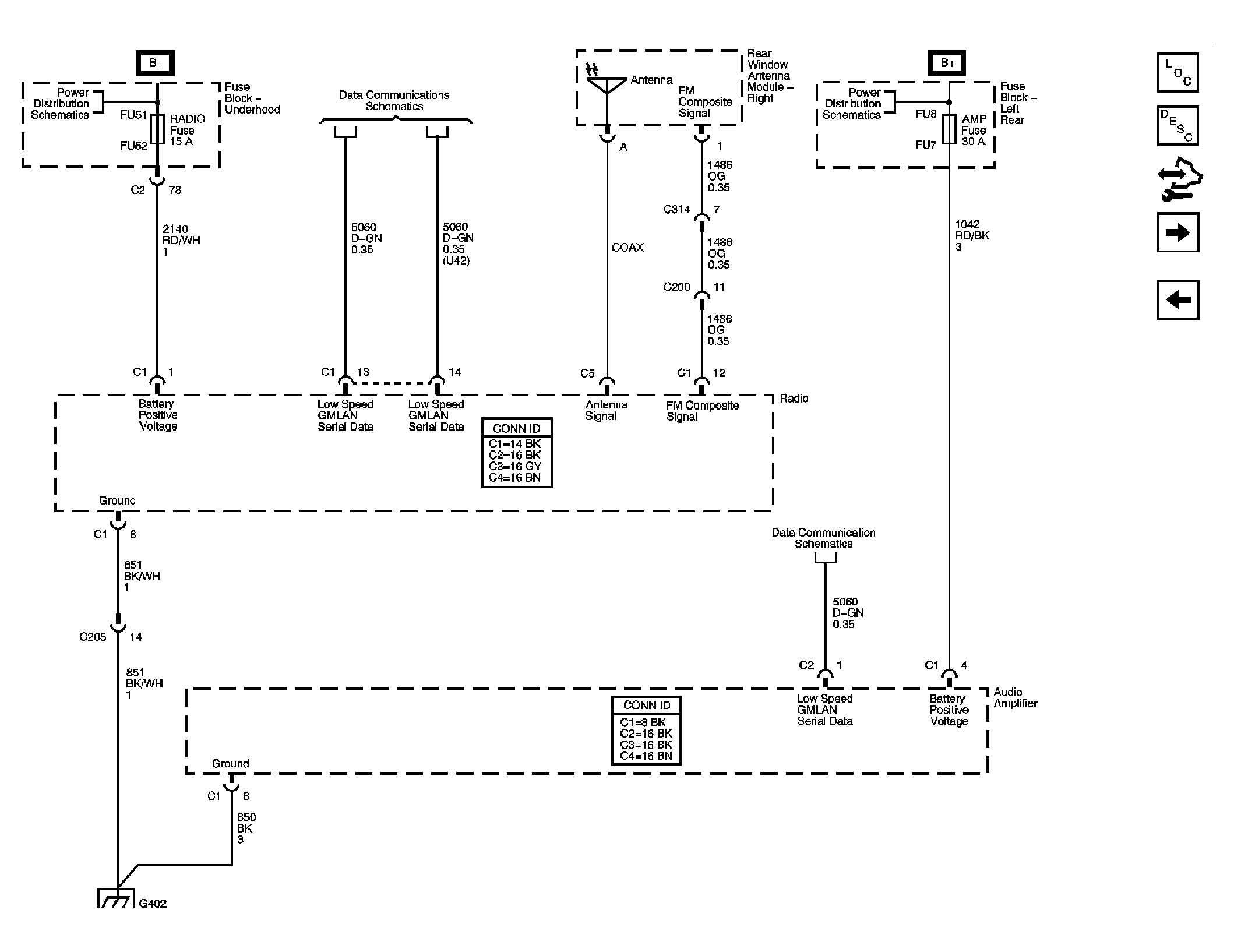
Fig 2: Radio and Amplifier Power, Ground, and Communication Schematic (UQS w/o U42)
GM1750210Courtesy of GENERAL MOTORS CORP.
Fig 3: Radio, Amplifier, Power, Ground, and Communication Schematic (UQS w/U42)
GM1845599Courtesy of GENERAL MOTORS CORP.
Fig 4: Radio, Amplifier, and Rear Seat Audio Module Signals Schematic (UQS w/U42)
GM1847582Courtesy of GENERAL MOTORS CORP.
Fig 5: Speakers Schematic (LHD w/UQA)
GM1750211Courtesy of GENERAL MOTORS CORP.
Fig 6: Speakers Schematic (UQA) - (RHD)
GM1857975Courtesy of GENERAL MOTORS CORP.
Fig 7: Subwoofer and Rear Speakers Schematic (UQS)
GM1750212Courtesy of GENERAL MOTORS CORP.
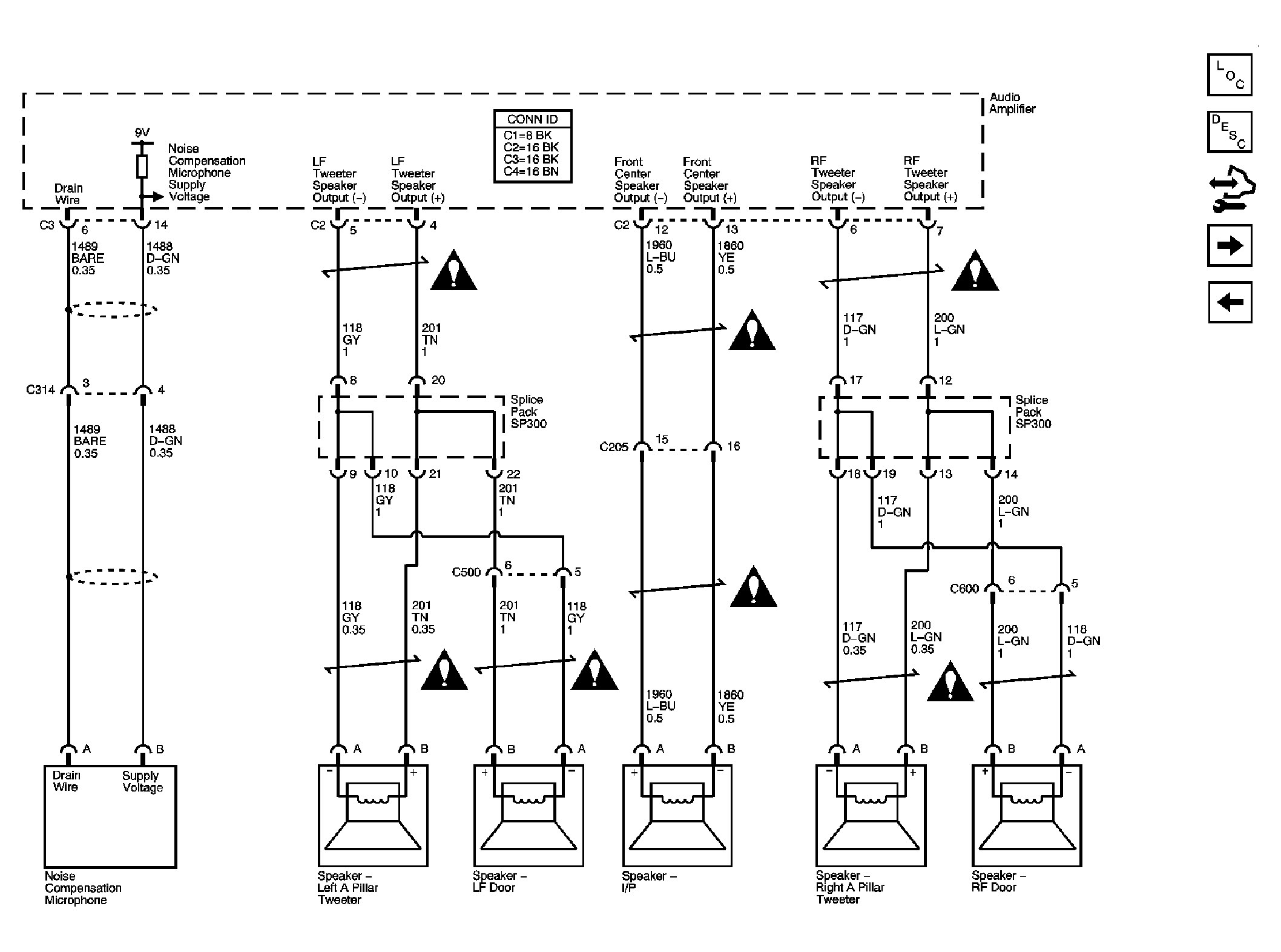
Fig 8: Noise Compensation Microphone and Front Speakers Schematic (UQS)
GM1847585Courtesy of GENERAL MOTORS CORP.
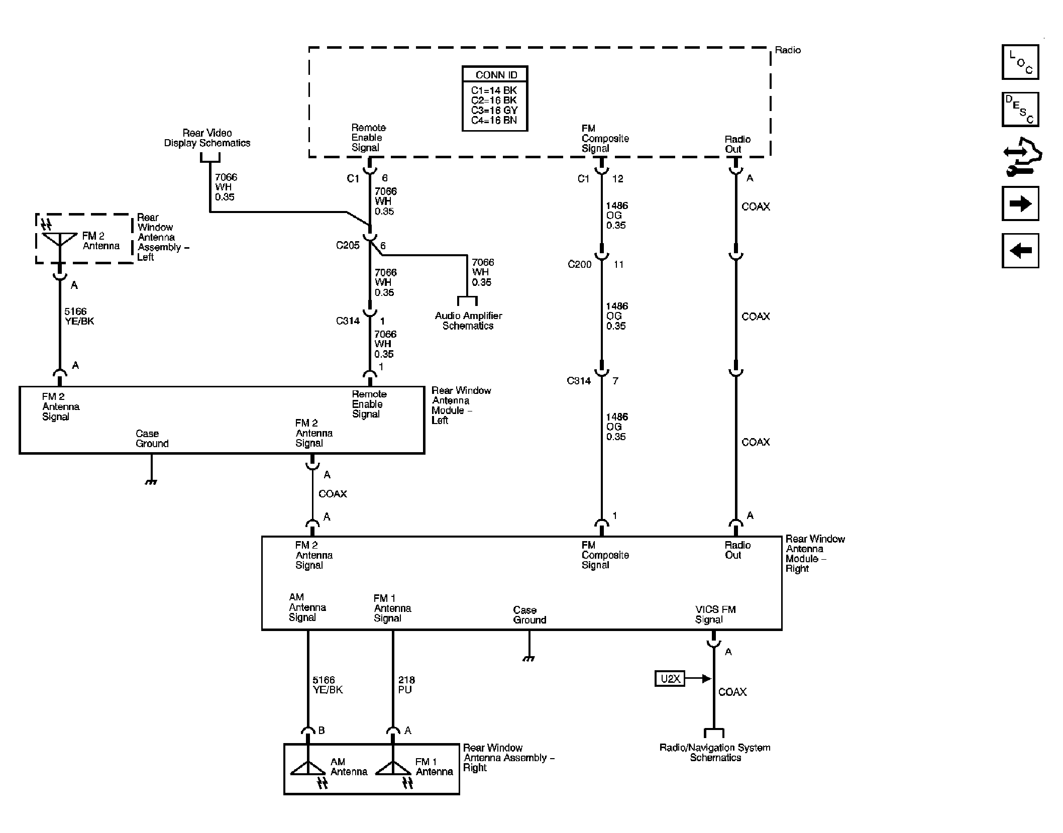
Fig 9: Antenna Signals Schematic
GM1750213Courtesy of GENERAL MOTORS CORP.
Fig 10: Radio Power, Ground, and Communication Schematic (UQA)
GM1750207Courtesy of GENERAL MOTORS CORP.
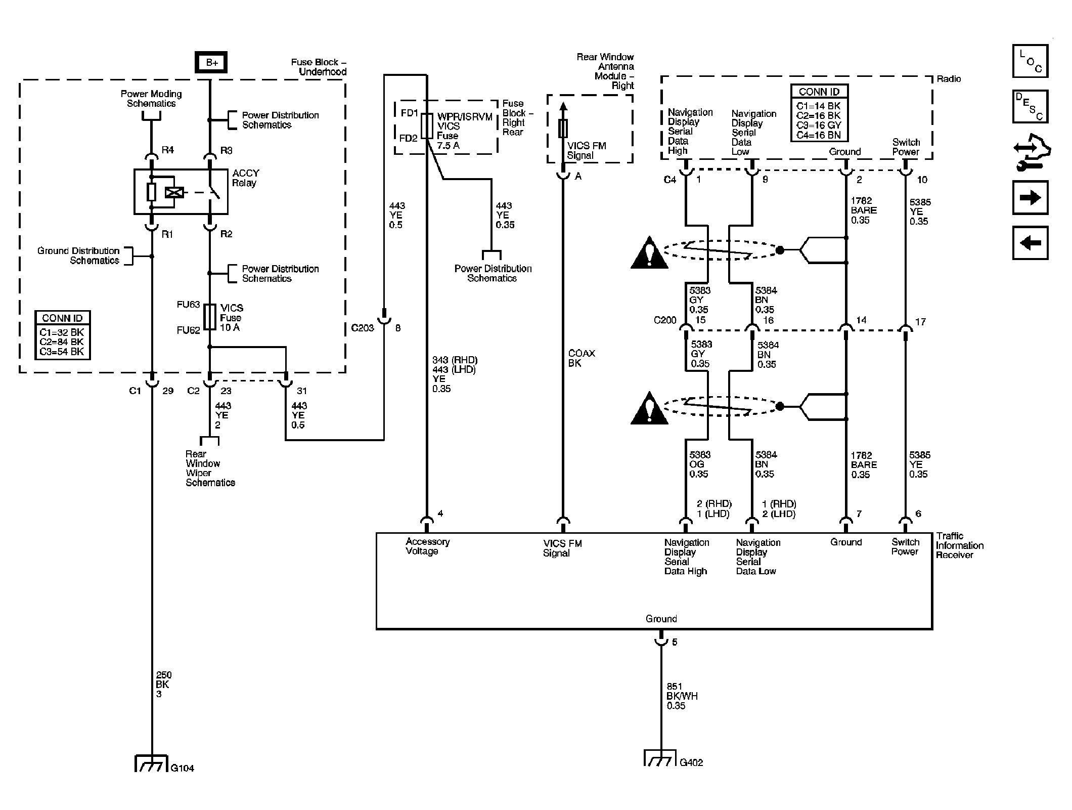
Fig 11: Traffic Information Receiver Schematic (U2X)
GM1750429Courtesy of GENERAL MOTORS CORP.
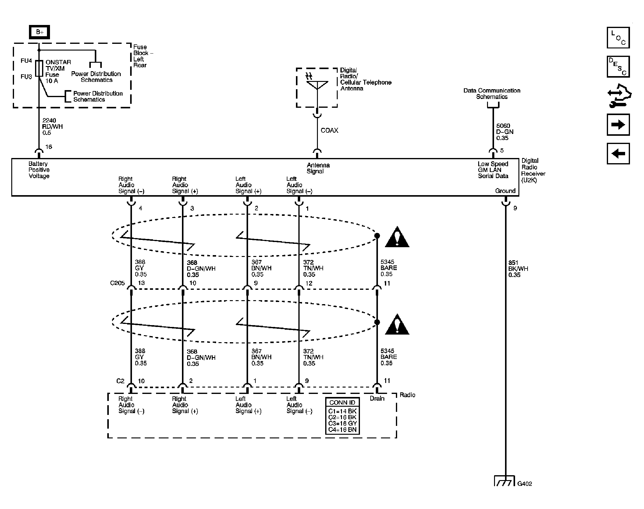
Fig 12: Digital Radio Receiver Schematic (U2K)
GM1750214Courtesy of GENERAL MOTORS CORP.
Fig 13: Navigation Controls Schematic (U2V/U2X/U2Y)
GM1750433Courtesy of GENERAL MOTORS CORP.
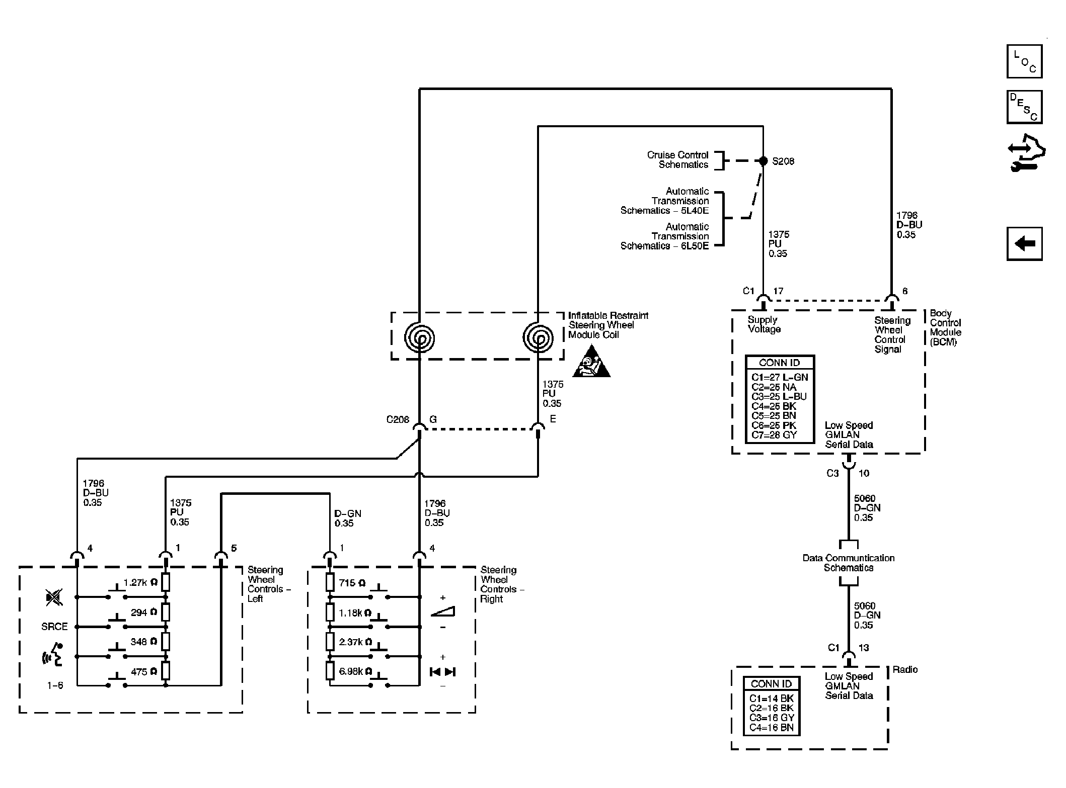
Fig 14: Steering Wheel Controls Schematic
GM1750215Courtesy of GENERAL MOTORS CORP.