LEMON Manuals: Even more car manuals for everyone
Home >> GMC >> 2002 >> Jimmy 2D Utility, Part Time, Standard >> Repair and Diagnosis >> External Pages >> Different car >> Section 251 (Engine Controls - System & Component Testing - 8.1L) >> Fuel Systems >> Fuel Pump Electrical Circuit Diagnosis >> Notes

Fuel Pump Electrical Circuit Diagnosis: Notes

WARNING: This page does not describe the selected car, but rather 7 other vehicles, including the 2003 GMC Yukon XL, 2003 GMC Sierra, 2003 GMC Cab & Chassis Sierra, 2003 Chevrolet Suburban, and 2003 Chevrolet Silverado. However, it is still accessible from the selected car via links, so may be relevant.
Fig 1: Identifying Underhood Fuse/Relay Block
G00169542Courtesy of GENERAL MOTORS CORP.
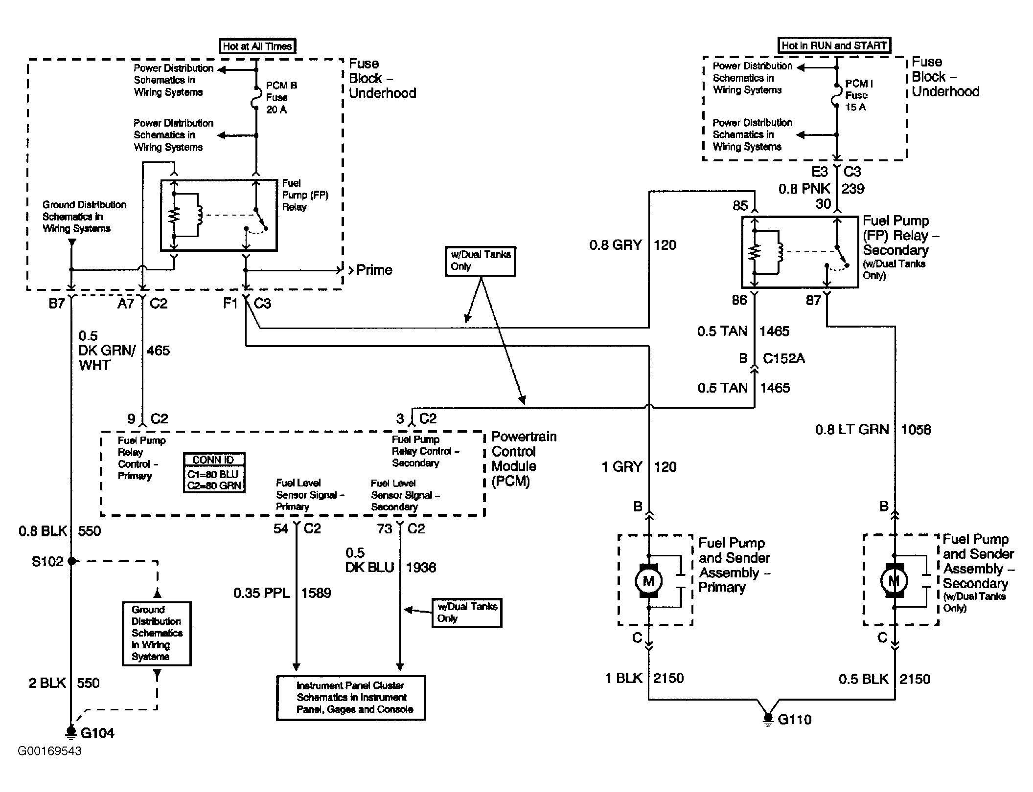
Fig 2: Fuel Pump Electrical Schematic
G00169543Courtesy of GENERAL MOTORS CORP.