LEMON Manuals: Even more car manuals for everyone
Home >> GMC >> 1995 >> Forward Control 6.5 Y, Automatic >> Repair and Diagnosis >> Engine Performance >> System >> Engine Controls - Tests W/Codes - 6.5L Diesel. >> Diagnostic Trouble Code Charts >> DTC 29, Glow Plug Relay Circuit Fault >> Diagnostic Aids

Diagnostic Aids

If glow plug relay was stuck in ON position, check for proper operation of glow plugs. When glow plugs are commanded on by scan tester, an internal PCM timer protects glow plug from damage by cycling them on for 3 seconds and then off for 12 seconds.

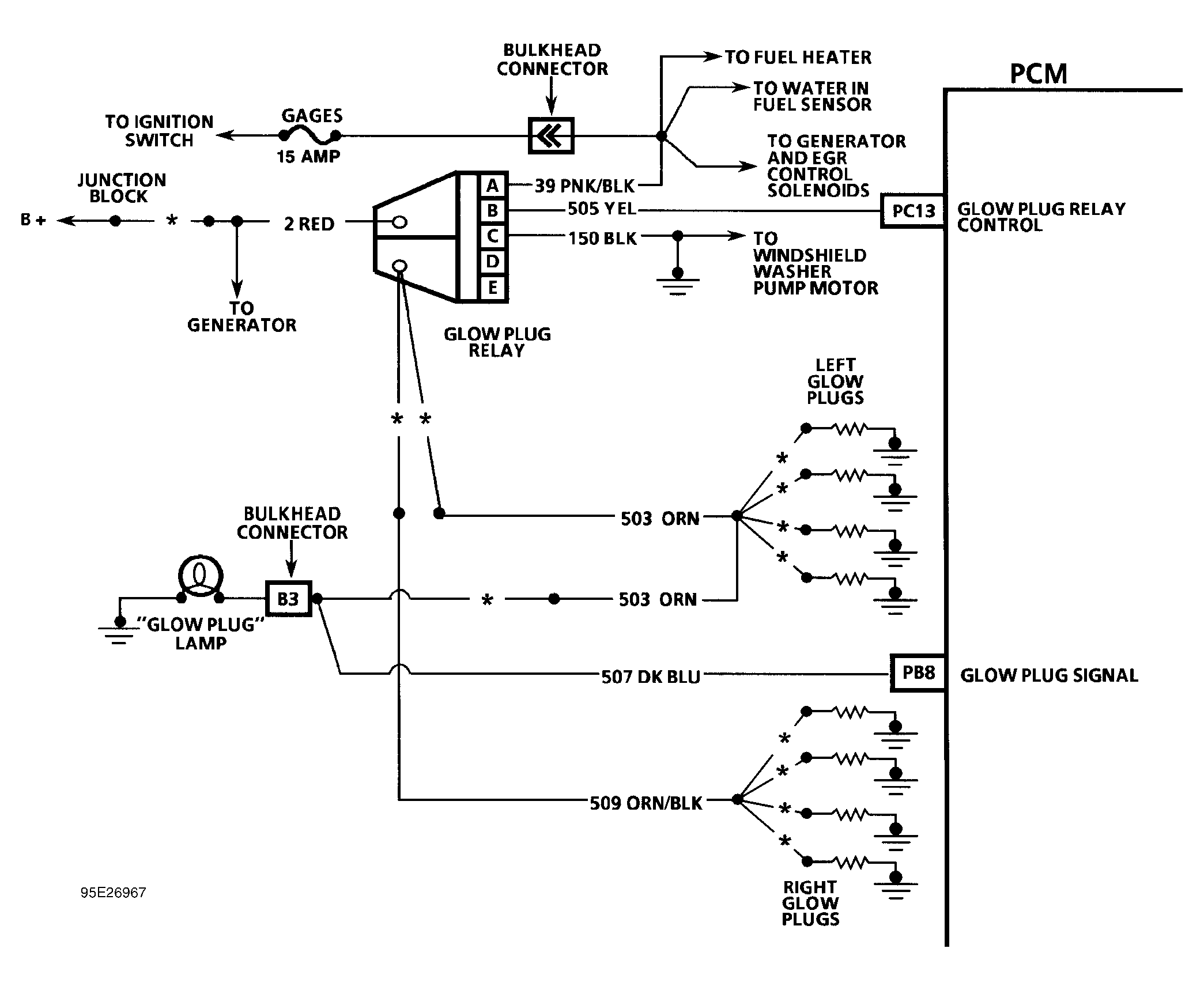
Fig 1: DTC 29 Schematic ("G" Series) Glow Plug Relay Circuit Fault
G95E26967
Fig 2: DTC 29 Schematic ("P" Series) Glow Plug Relay Circuit Fault
G95F26968
Fig 3: DTC 29 Flow Chart (All Models) Glow Plug Relay Circuit Fault
G94G65645