LEMON Manuals: Even more car manuals for everyone
Home >> GMC >> 1995 >> Forward Control 4.3 Z, Automatic >> Repair and Diagnosis >> Engine Performance >> System >> Engine Controls - Basic Diagnostic Procedures - 4.3L >> C-4, Basic Ignition System Checks >> Enhanced/High Value Ignition System (OBD-II) >> Ignition Coil Power Source

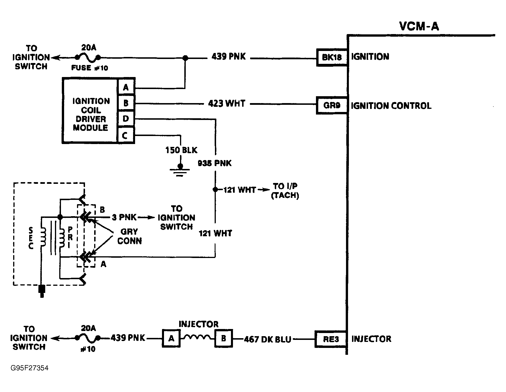
Ignition Coil Power Source

  1. Turn ignition off. Disconnect ignition coil driver module connector. Turn ignition on. Using DVOM, check voltage at ignition coil driver module terminals "A" and "D". See Figure. Both terminals should read 10 volts or greater. If voltage is as specified on both terminals, go to next step. If voltage is 10 volts or less on either or both terminals, go to step 6).
  2. Place DVOM on AC scale. Connect DVOM to ignition coil module terminal "B" and ground. Crank engine. Voltage reading should be 1-4 volts. If voltage reading is as specified, go to next step. If voltage reading is not as specified, go to step 4).
  3. Connect test light to battery voltage and probe coil driver module connector terminal "C". See Figure. If test light illuminates, check for faulty ignition coil driver module connection or faulty ignition coil module. If test light does not illuminate, check for open ignition coil driver module ground.
  4. Turn ignition off. Disconnect Gray VCM-A harness connector. Check for continuity between VCM-A ignition control connector terminal and ignition driver module connector terminal "B". If continuity is present, go to next step. If continuity is not present, check for open IC circuit between VCM-A and ignition coil driver module.
  5. Connect test light to battery voltage and probe VCM-A ignition control harness terminal. If test light illuminates, check for grounded IC circuit between VCM-A and ignition coil driver module. If test light does not illuminate, check for faulty VCM-A connection or VCM-A.
  6. If voltage is less than 10 volts on both terminals, check for faulty ignition feed circuit to ignition coil, grounded external coil circuit or faulty ignition coil. If voltage is less than 10 volts on only one of the terminals, check circuit from affected terminal or check for faulty coil connection or faulty coil.