LEMON Manuals: Even more car manuals for everyone
Home >> Ford >> 2024 >> Escape ST-Line Select >> Repair and Diagnosis >> Transmission >> Transmission Control Systems >> Four-Wheel Drive Systems >> Description And Operation >> Four-Wheel Drive Systems - System Operation and Component Description >> System Diagram

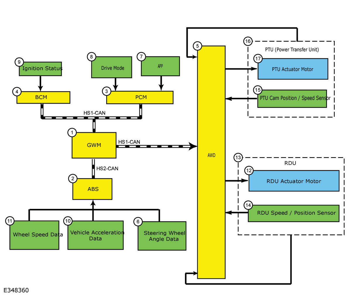
System Diagram

GFD829840Courtesy of FORD MOTOR COMPANY
Item Description
1 GWM
2 ABS module
3 PCM
4 BCM
5 AWD module
6 Steering wheel angle data
7 APP
8 Drive Mode
9 Ignition Status
10 Vehicle Acceleration Data
11 Wheel speed data
12 RDU actuator motor
13 RDU
14 RDU speed / position sensor
15 PTU (Power Transfer Unit) Cam Position / speed sensor
16 PTU (Power Transfer Unit)
17 PTU (Power Transfer Unit) Actuator motor