LEMON Manuals: Even more car manuals for everyone
Home >> Ford >> 2024 >> Escape ST-Line Select >> Repair and Diagnosis >> Steering >> Power Steering >> Description And Operation >> Power Steering - System Operation and Component Description >> System Diagram

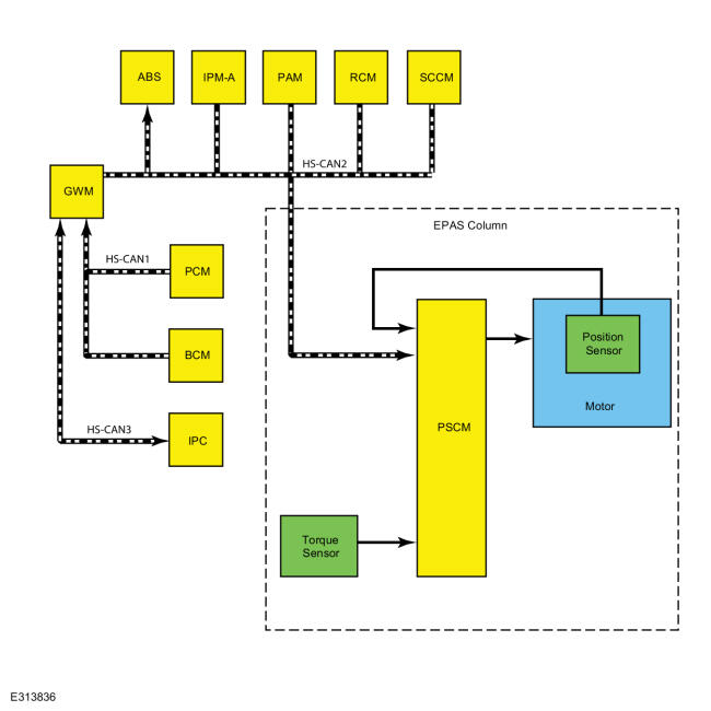
System Diagram

GFD826658Courtesy of FORD MOTOR COMPANY
Item Description
1 EPAS Column
2 Motor
3 Position sensor
4 Torque sensor
5 PSCM
6 GWM
7 PCM
8 IPC
9 BCM
10 RCM
11 ABS module
12 IPMA
13 PAM
14 SCCM