LEMON Manuals: Even more car manuals for everyone
Home >> Ford >> 2024 >> Escape ST-Line Select >> Repair and Diagnosis (Single Page) >> Accessories & Equipment >> Drivers Assistance Systems - ADAS >> Side And Rear Vision >> Description And Operation >> Blind Spot Information System - System Operation and Component Description >> System Diagram - Vehicle With DDM/PDM >> Notes

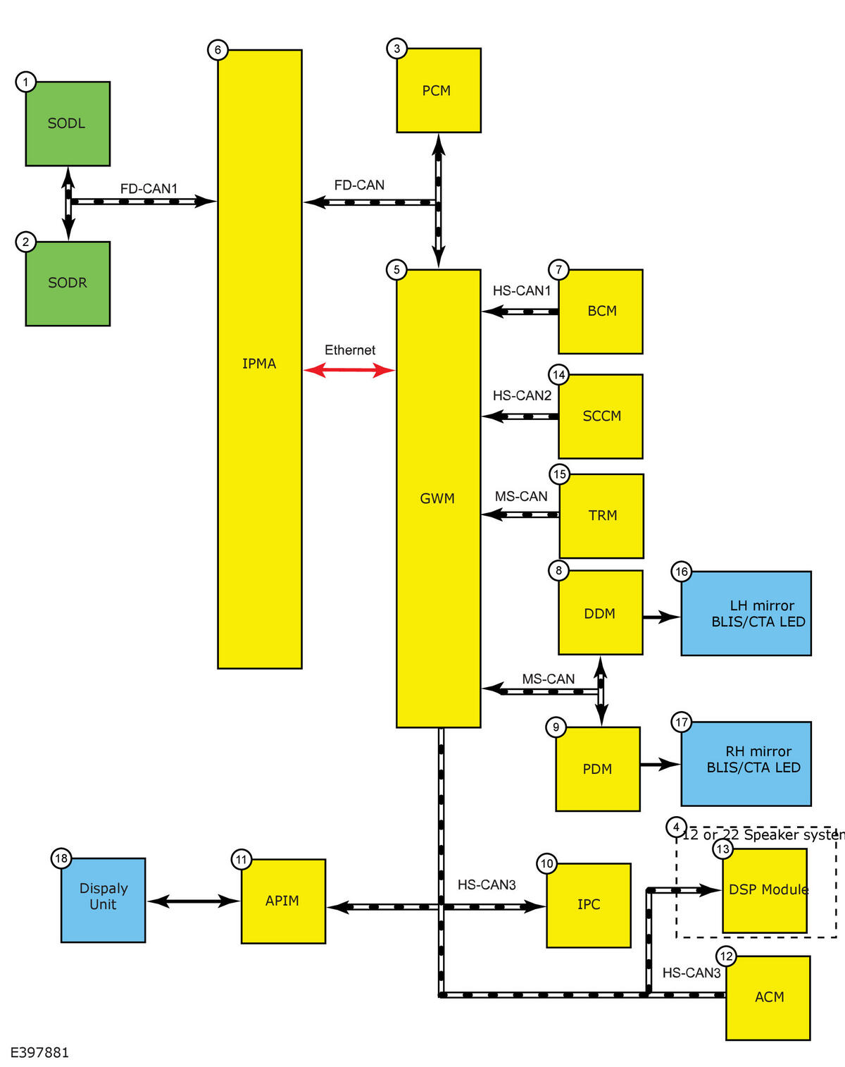
System Diagram - Vehicle With DDM/PDM: Notes

GFD830942Courtesy of FORD MOTOR COMPANY
Item Description
1 SODL
2 SODR
3 PCM
4 12 or 22 Speaker System
5 GWM
6 IPMA
7 BCM
8 DDM
9 PDM
10 IPC
11 APIM
12 ACM
13 DSP Module
14 SCCM
15 TRM
16 LH Mirror BLIS / CTALED
17 RH Mirror BLIS / CTALED
18 Display Unit