LEMON Manuals: Even more car manuals for everyone
Home >> Ford >> 2023 >> Explorer Timberline >> Repair and Diagnosis >> Steering >> Steering Column >> Description And Operation >> Steering Column - System Operation And Component Description >> System Diagram >> Notes

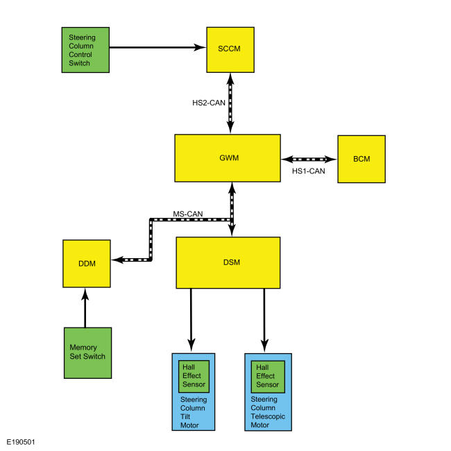
System Diagram: Notes

GFD655493Courtesy of FORD MOTOR COMPANY