LEMON Manuals: Even more car manuals for everyone
Home >> Ford >> 2023 >> Escape ST-Line Select >> Repair and Diagnosis (Single Page) >> Transmission >> Transfer Case >> Four-Wheel Drive Systems >> Description And Operation >> Four-Wheel Drive Systems - System Operation and Component Description >> System Operation >> System Diagram

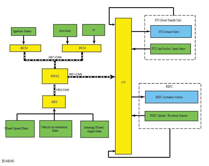
System Diagram

G00612888Courtesy of FORD MOTOR COMPANY