LEMON Manuals: Even more car manuals for everyone
Home >> Ford >> 2023 >> Escape ST-Line Select >> Repair and Diagnosis (Single Page) >> Steering >> Power Steering >> Description And Operation >> Power Steering - System Operation and Component Description >> System Diagram

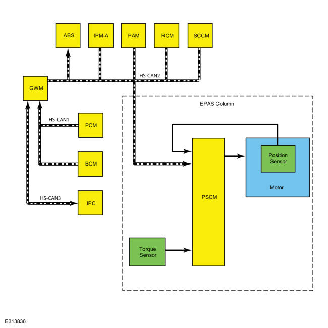
System Diagram

GFD748972Courtesy of FORD MOTOR COMPANY