LEMON Manuals: Even more car manuals for everyone
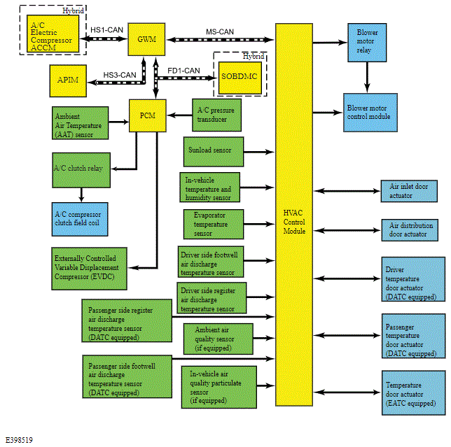
Home >> Ford >> 2023 >> Escape ST-Line Select >> Repair and Diagnosis (Single Page) >> Heating, Ventilation & A/C (HVAC) >> HVAC Control Systems >> Climate Control System - General Information (Specifications - Description & Operation) >> Description And Operation >> Climate Control System - Vehicles With: Dual Automatic Temperature Control (DATC)/Electronic Automatic Temperature Control (EATC) - System Operation and Component Description >> System Diagram

System Diagram

G00635383Courtesy of FORD MOTOR COMPANY