LEMON Manuals: Even more car manuals for everyone
Home >> Ford >> 2023 >> Escape ST-Line Select >> Repair and Diagnosis (Single Page) >> Accessories & Equipment >> Anti-Theft Systems >> Handles, Locks, Latches And Entry Systems >> Description And Operation >> Handles, Locks, Latches and Entry Systems - System Operation and Component Description >> System Operation >> System Diagram

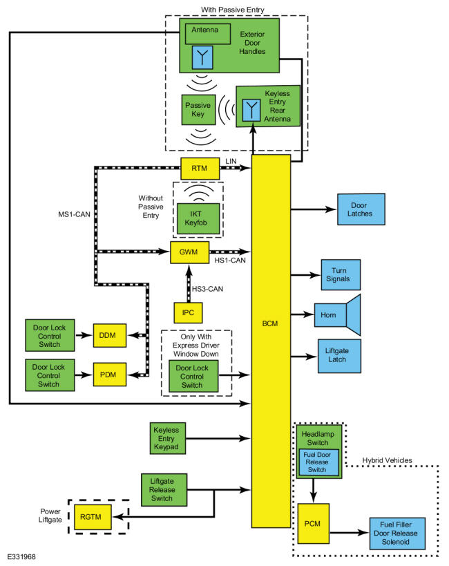
System Diagram

GFD754023Courtesy of FORD MOTOR COMPANY