LEMON Manuals: Even more car manuals for everyone
Home >> Ford >> 2023 >> Edge ST-Line >> Repair and Diagnosis (Single Page) >> Steering >> Steering Column >> Description And Operation >> Steering Column - System Operation and Component Description >> System Diagram

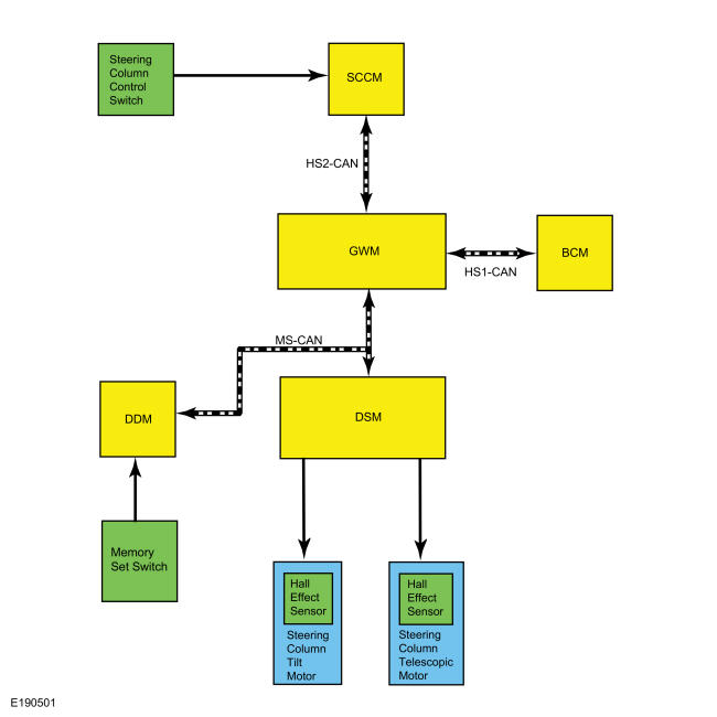
System Diagram

GFD643051Courtesy of FORD MOTOR COMPANY