LEMON Manuals: Even more car manuals for everyone
Home >> Ford >> 2023 >> Edge ST-Line >> Repair and Diagnosis (Single Page) >> Heating, Ventilation & A/C (HVAC) >> HVAC Control Systems >> Climate Control System - General Information (Specifications - Description & Operations) >> Description And Operation >> Climate Control System - System Operation and Component Description >> System Diagram

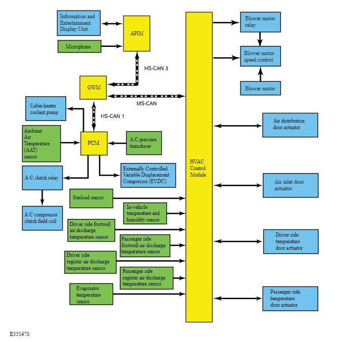
System Diagram

G00581596Courtesy of FORD MOTOR CO.