LEMON Manuals: Even more car manuals for everyone
Home >> Ford >> 2021 >> Explorer ST >> Repair and Diagnosis (Single Page) >> Steering >> Steering Column >> Description And Operation >> Steering Column - System Operation and Component Description >> System Diagram

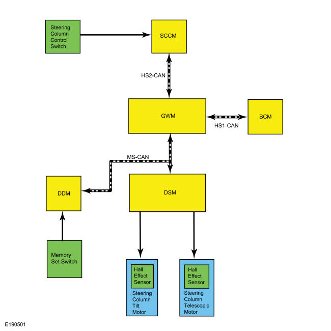
System Diagram

GFD510299Courtesy of FORD MOTOR COMPANY