LEMON Manuals: Even more car manuals for everyone
Home >> Ford >> 2021 >> Escape Titanium >> Repair and Diagnosis (Single Page) >> Heating, Ventilation & A/C (HVAC) >> HVAC Control Systems >> Climate Control System - General Information (1 Of 3) >> Description And Operation >> Climate Control System - Vehicles With: Electronic Manual Temperature Control (EMTC) - System Operation and Component Description >> System Operation >> System Diagram

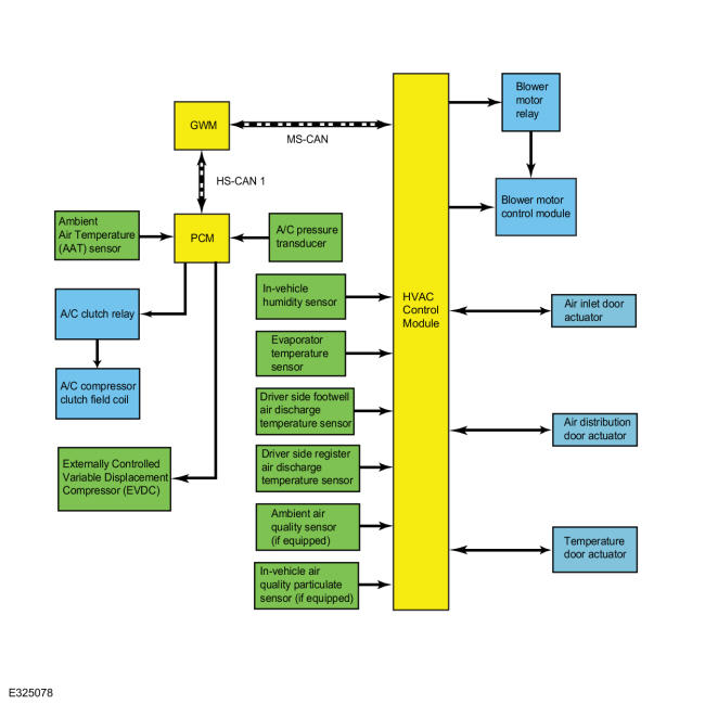
System Diagram

GFD590323Courtesy of FORD MOTOR COMPANY