LEMON Manuals: Even more car manuals for everyone
Home >> Ford >> 2021 >> Edge ST-Line, FWD >> Repair and Diagnosis (Single Page) >> Steering >> Steering Column >> Description And Operation >> Steering Column - System Operation and Component Description >> Notes

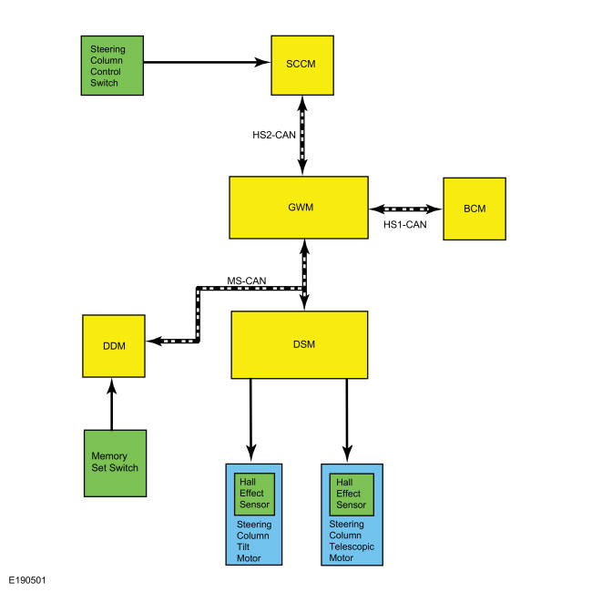
Steering Column - System Operation and Component Description: Notes

System Diagram

GFD593217Courtesy of FORD MOTOR COMPANY