LEMON Manuals: Even more car manuals for everyone
Home >> Ford >> 2020 >> Explorer ST >> Repair and Diagnosis (Single Page) >> Transmission >> Transmission Control Systems >> Four-Wheel Drive Systems >> Description And Operation >> Four-Wheel Drive Systems - Vehicles Built Up To: 11-August-2020 - System Operation and Component Description >> System Diagram

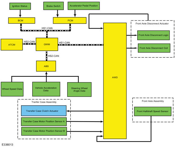
System Diagram

GFD515214Courtesy of FORD MOTOR COMPANY