LEMON Manuals: Even more car manuals for everyone
Home >> Ford >> 2020 >> Edge ST >> Repair and Diagnosis >> Steering >> Steering Column >> Description And Operation >> Steering Column - System Operation and Component Description >> System Diagram

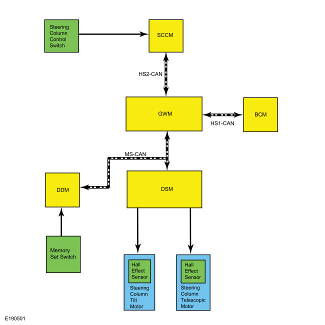
System Diagram

GFD525201Courtesy of FORD MOTOR COMPANY