LEMON Manuals: Even more car manuals for everyone
Home >> Ford >> 2019 >> Edge ST >> Repair and Diagnosis (Single Page) >> Accessories & Equipment >> Communication Devices >> Module Communications Network (1 Of 2) >> Description And Operation >> Communications Network - System Operation and Component Description >> System Diagram

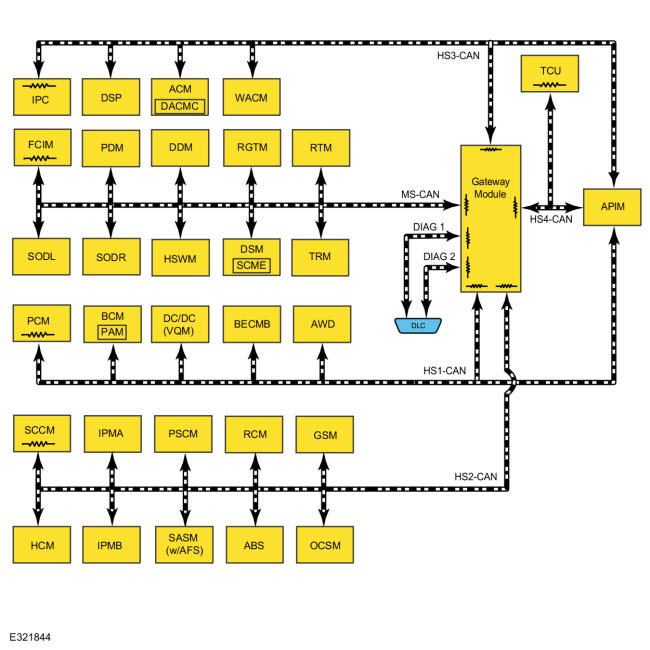
System Diagram

NOTE: For vehicles equipped with pre-collision assist, the CCM does not communicate directly on the HS-CAN2. The CCM communicates with the IPMA on a private CAN, and the IPMA communicates on the HS-CAN2. For description and diagnostic information, refer to CRUISE CONTROL - VEHICLES WITH: ADAPTIVE CRUISE CONTROL
GFD385376Courtesy of FORD MOTOR COMPANY

Module Network Chart 

Module Name Network Type Terminating Module
APIM HS-CAN1 No
HS-CAN3 No
HS-CAN4 No
ABS module HS-CAN2 No
ACM HS-CAN3 No
AWD (if equipped) HS-CAN1 No
DSP (if equipped) HS-CAN3 No
BCM HS-CAN1 No
BECMB HS-CAN1 No
DACMC (integrated with ACM (if equipped) HS-CAN3 No
DC/ DC converter control module (VQM) (if equipped) HS-CAN1 No
DDM MS-CAN No
DSM (if equipped) MS-CAN No
FCIM MS-CAN Yes
GSM (if equipped) HS-CAN2 No
GWM HS-CAN1 Yes
HS-CAN2 Yes
HS-CAN3 Yes
MS-CAN Yes
HCM (if equipped) HS-CAN2 No
HSWM (if equipped) MS-CAN No
IPC HS-CAN3 Yes
IPMA (if equipped) HS-CAN2 No
IPMB (if equipped) HS-CAN2 No
OCSM HS-CAN2 No
PAM (integrated with BCM (if equipped) HS-CAN1 No
PSCM HS-CAN2 No
PCM HS-CAN1 Yes
PDM MS-CAN No
RTM MS-CAN No
RGTM (if equipped) MS-CAN No
RCM HS-CAN2 No
SODL (if equipped) MS-CAN No
SODR (if equipped) MS-CAN No
SCME (integrated with DSM (if equipped) MS-CAN No
SASM (if equipped with adaptive steering) HS-CAN2 No
SCCM HS-CAN2 Yes
TCU (if equipped) HS-CAN4 Yes
TRM (if equipped) MS-CAN No
WACM (if equipped) HS-CAN3 No