LEMON Manuals: Even more car manuals for everyone
Home >> Ford >> 2018 >> Focus ST >> Repair and Diagnosis (Single Page) >> Heating, Ventilation & A/C (HVAC) >> HVAC Control Systems >> Climate Control System - General Information (Except Electric) (1 Of2) >> Description And Operation >> Climate Control System - Vehicles With: Electronic Manual Temperature Control (EMTC) - System Operation and Component Description >> System Diagram

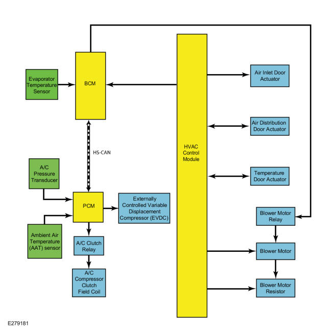
System Diagram

GFD269333Courtesy of FORD MOTOR COMPANY
Item Description
1 Evaporator Temperature Sensor
2 BCM
3 Ambient Air Temperature (AAT) sensor
4 PCM
5 A/C Clutch Relay
6 A/C Compressor Clutch Field Coil
7 A/C Pressure Transducer
8 Externally Controlled Variable Displacement Compressor (EVDC)
9 HVAC Control Module
10 Blower Motor Resistor
11 Blower Motor Relay
12 Blower Motor
13 Air Inlet Door Actuator
14 Air Distribution Door Actuator
15 Temperature Door Actuator